Preprint
Article

This version is not peer-reviewed.

Flood Risk Mitigation Policy Model Based on Collaboration and Community Participation in Palembang City Indonesia

Submitted:

27 May 2025

Posted:

28 May 2025

You are already at the latest version

Abstract
The city of Palembang faces significant challenges related to urban flooding, which disrupts accessibility and the local economy. This study aims to analyze a Collaborative Governance Model based on Community Participation to address flood management issues in the city. Using a combination of quantitative and descriptive qualitative approaches, the study examines relationships between variables and provides a structured presentation of factual data. The results reveal that institutional collaboration plays a critical role in flood mitigation, involving steps such as problem identification, action planning, task allocation, and effective coordination and monitoring. However, challenges such as a lack of coordination, bureaucratic complexity, differing priorities, and budget limitations hinder the process. Community Participation also emerges as a key factor, as educational and training programs increase awareness about flood risks and effective mitigation strategies. Despite communication and participation challenges, community engagement enhances the overall effectiveness of flood mitigation programs. The study concludes that a strong partnership between the government and the community is essential for sustainable flood solutions in Palembang. Success in mitigating floods depends on effective communication, strong leadership, and the optimization of available resources.
Keywords: 
;  ;  ;  

1. Introduction

Urban flooding has become an urgent environmental problem, having a significant impact on cities around the world, especially in rapidly developing regions such as Indonesia. Floods not only disrupt urban infrastructure but also affect the socio-economic stability of communities, especially those living in low-lying areas. In cities like Palembang, where geographical conditions include large lowland areas that are prone to flooding, this problem is getting worse due to natural factors and human activities. Research by Azra (2010) confirms that environmental damage is largely caused by anthropocentric behavior, where nature is seen as a resource that can be exploited for human benefit, which causes unsustainable practices and worsens environmental conditions.
The situation in Palembang is worsened by uncontrolled changes in land use, which has resulted in the reduction of natural water absorption areas such as swamps, which are increasingly being converted into residential and commercial areas. According to data from the Palembang Public Works Department, significant land conversion of up to 25.74% between 2000 and 2020 have become the main cause of flooding problems in the city, with 38 flood-prone points identified in 2020 alone. The severity of these floods is related to human actions, such as deforestation in upstream areas and poor waste management, especially along riverbanks, which causes drainage systems to become blocked (Seno, 2013).
The trend of collaborative models in government based on Community Participation to overcome flooding problems in Palembang City has shown significant development. Collaboration between government, communities, and various other stakeholders is key to effective flood risk management. Research shows that a collaborative approach can increase trust and commitment among stakeholders, which in turn strengthens shared understanding of the problem at hand (Ansell & Gash, 2007; Thaler & Levin-Keitel, 2016). In the context of Palembang, where flooding occurs frequently due to changes in land use and rapid population growth, this collaboration is very important to formulate sustainable and inclusive strategies (Nisumanti et al., 2023; Hamim, 2023).
Community Participation is also an important aspect of this collaborative model. Through the active involvement of the community in the decision-making process, they can contribute to the identification of problems and more appropriate solutions (Yatim et al., 2023). For example, in forest resource management, collaborative models have been shown to provide greater opportunities for local communities to access and manage these resources, which can also be applied in the context of flood management (Yatim et al., 2023). In addition, research shows that community participation in flood risk management can increase awareness and preparedness for disasters (Maghsood et al., 2019).
This trend also includes the use of data and technology-based approaches to support decision-making. Two-dimensional hydrodynamic models, for example, have been used to assess flood risk and plan more effective mitigation measures (Amin et al., 2017). By utilizing geospatial data and monitoring technology, governments and communities can better understand flood patterns and respond with appropriate actions (Eryani, 2023). This is particularly relevant in Palembang, where drainage infrastructure is often inadequate to handle large volumes of water resulting from heavy rains (Nisumanti et al., 2023; Hamim, 2023).
In the context of Palembang, collaborative governance based on Community Participation emerges as a promising approach. Community Participation to participate in flood management enables the integration of local knowledge and practices, which is critical for sustainable environmental management. As emphasized by Emerson, Nabatchi, and Balogh (2012), collaborative governance ensures that local actors not only contribute to policy formation but also develop the capacity to implement solutions that are contextually relevant and sustainable in the long term.
Flood management in Palembang is very important considering the city’s geographic vulnerability and the increasing frequency and intensity of flooding. The urgency to address this problem was emphasized by the Meteorology, Climatology, and Geophysics Agency (BMKG), which recorded the highest level of rainfall in Palembang in 2023, contributing to major flooding throughout the city’s low-lying areas. These floods not only disrupt daily life but also hinder economic activity and pose public health risks, especially through the spread of waterborne diseases in affected communities.
Furthermore, current urban flood mitigation infrastructure, including retention ponds and drainage systems, has proven inadequate in managing increasing stormwater volumes, which is exacerbated by urbanization and poor land use planning. According to Alia et al. (2019), cities’ reliance on traditional engineering solutions, such as pumping stations and drainage networks, has not been able to keep pace with growing environmental pressures. Therefore, an innovative community-based approach is needed that utilizes collaborative governance to increase the city’s resilience to flooding
The city of Palembang is facing severe flooding, caused in part by the loss of natural water catchment areas and degradation of river systems due to rapid urbanization. Between 2000 and 2020, Palembang experienced a drastic reduction in wetland areas, which were replaced by commercial and residential development, increasing flood-prone spots throughout the city (Hoirisky et al., 2018). The flooding that occurred affected urban mobility and the local economy because the main infrastructure such as roads and markets was flooded.
Based on the various identification problems described above, namely geomorphologically Palembang is a lowland with an average height of 8 m from the sea surface, which consists mostly of swamps and rivers, Palembang city includes areas that have high rainfall in certain months, poor drainage system conditions, people’s behavior to throw garbage in the river, the behavior of people erecting buildings and disposing of building materials into waterways and factors related to inconsistent environmental policies and also due to Palembang being one of the 20 flood-prone cities in Indonesia, land changes of 25.74% during 2000-2020 have caused several areas in the River Basin to experience flooding, behavior of people who throw garbage in river areas and policies issued by the government related to inappropriate land use. Then the formulation of the problem posed by researchers is how the Flood Risk Mitigation Policy Model is based on collaboration and community participation in the city of Palembang? and how the influence of community participation and institutional collaboration in flood risk mitigation in Palembang City.
Palembang City is one of the cities in Indonesia that still has problems related to floods that always hit every year. Flood problems that inundate urban areas are very disturbing to the accessibility and economic movement of the community. Palembang city which is an urban area, most of the area is swamp or lowland and has a rainfall intensity of 40 mm/year. The Director General of Water Resources said that there are 20 flood-prone cities in Indonesia, one of which is the city of Palembang. Based on data from the Department of Public Works Highways and Water Resources Management of Palembang City, it is known that several locations in the watershed area are included in the 66 priority points for flood management in Palembang City. Land changes of 25.74% during 2000-2020 have caused several areas in the watershed to flood. In 2020, there were 38 flood locations in the watershed due to swamp reclamation and reduction of green open spaces. According to Hoirisky et al. (2018), in 2020 the flood height in the watershed ranged from 20-70 cm with a flood duration of 2-8 hours. Every rainy season, almost part of the capital of South Sumatra province is flooded, especially on protocol roads and settlements. Floods and puddles at some points in Palembang still occur. For example, flooding in the Simpang Polda Dam area which is a subscription to puddles when it rains with high intensity, and in several other locations. Here’s the location of puddles/floods that occurred in several districts in the city of Palembang.
Figure 1. Map Of Flood-Prone Areas Of Palembang City.
Figure 1. Map Of Flood-Prone Areas Of Palembang City.
Preprints 161267 g001
This study wanted to know how the policies made by the government related to flood risk mitigation, how community participation and institutional collaboration, against flood risk mitigation in Palembang City, and how the Flood Risk Mitigation Policy Model based on collaboration and community participation in Palembang City. Flood problems are interesting to study because flooding is a problem that until now still needs special handling from various parties, both from the government and the community. Flooding is not a mild problem because flooding can cause various risks, including environmental damage, casualties, material casualties, people attacked by various diseases (skin diseases, diarrhea, and others), damage to buildings, congestion of economic activities of citizens, potholes, even to trauma experienced by citizens, and others.

2. Literature Review

Flooding is a critical environmental and socio-economic issue in many urban areas worldwide, especially in rapidly developing cities like Palembang, Indonesia. Palembang’s geographical characteristics, including extensive lowland and swamp areas combined with high rainfall intensity, make it particularly vulnerable to urban flooding (Hoirisky et al., 2018). The conversion of natural water absorption areas such as swamps into residential and commercial zones has significantly exacerbated flood risk, with land use changes reaching 25.74% between 2000 and 2020 (Palembang Public Works Department data). This aligns with previous studies highlighting anthropocentric behaviors as a major contributor to environmental degradation and flooding (Azra, 2010; Seno, 2013).
The complexity of flood management challenges requires innovative governance models that go beyond traditional engineering solutions, such as retention ponds and drainage infrastructure, which have proven insufficient to cope with increasing urban pressures (Alia et al., 2019). The shift towards collaborative governance, involving multiple stakeholders including government institutions, communities, and private sectors, has been identified as an effective strategy to address flood risks sustainably (Ansell & Gash, 2007; Emerson, Nabatchi, & Balogh, 2012). Collaborative governance frameworks emphasize shared decision-making, resource pooling, and joint accountability to enhance policy implementation and community resilience (Emerson et al., 2011; Bryson, Crosby & Stone, 2006).
Community participation is a pivotal element within this collaborative governance framework. Active involvement of local communities in flood risk identification, planning, and mitigation actions not only improves the relevance and acceptance of policies but also leverages local knowledge and social capital (Yatim et al., 2023; Maghsood et al., 2019). Studies have shown that community-based approaches enhance disaster preparedness and support sustainable environmental management by fostering ownership and continuous engagement (Bupinder Zutshi, 2020; Omar Faruk, 2022). However, barriers such as limited awareness, communication challenges, and insufficient resources can impede effective participation (Sakinah, 2019; Sandy, 2021).
Technological advancements, such as hydrodynamic modeling and geospatial data utilization, complement collaborative and community-based approaches by providing precise flood risk assessments and facilitating evidence-based planning (Amin et al., 2017; Eryani, 2023). These tools help optimize the allocation of resources and improve coordination among stakeholders.
In the Indonesian context, especially Palembang, institutional collaboration faces challenges like bureaucratic complexity, overlapping regulations, and limited budgetary support, which can delay or weaken flood mitigation efforts (Djumiarti, 2018; Nugroho, 2021). Strong leadership, transparent communication, and integrated policy frameworks are necessary to overcome these obstacles (Emerson, 2017; O’Flynn & Wanna, 2008).
Overall, the literature underscores the importance of an integrated flood risk mitigation policy that combines collaborative governance and community participation tailored to local contexts. This approach can enhance urban resilience, optimize resource use, and foster sustainable development in flood-prone cities like Palembang (Thaler & Levin-Keitel, 2016; Nisumanti et al., 2023).

3. Materials and Methods

Research Methods

The research method that the author uses is a quantitative method followed by a qualitative descriptive method. This is because there are variables whose relationships will be studied and the aim is to present a structured, factual, and accurate picture of the facts and relationships of the variables studied (Sugiyono, 2009). This research is divided into two variables, namely the Independent Variable, namely Collaborative Governance which was created by the government as the first independent variable (X). Dependent Variable (Dependent Variable), namely the dependent variable in this research is Community Participation (Y).
Data analysis using SEM analysis is a statistical analysis tool that is a combination of factor analysis and regression analysis which aims to explain the relationship between variables (Santoso, 2011). Structural equation modeling (SEM) can be described as an analysis that combines factor analysis, structural models and path analysis approaches.
To calculate the sample size from a population of 210 people with a margin of error of 5% and a confidence level of 95%, we can use the modified Cochran formula for limited populations. First Step Calculate the Sample for an Unlimited Population. Cochran’s basic formula for infinite populations is:
n 0 = Z 2 .   P . ( 1 P ) e 2
With the following information:
  • Z = 1.96 (for a 95% confidence level)
  • P = 0.5P (assumed population proportion)
  • e=0.05 (5% margin of error)
Substitute these values into the formula:
n 0 = 1.96 2   x   0.5   x   ( 1 0.5 ) 0.05 2
n 0 = 3.8416   x   0.25 0.0025 = 0.9604 0.0025 = 384.16
So, the sample size for an unlimited population is 384.16 (rounded to 384).
Second Step Calculate the Sample for a Limited Population. Because the known population is 210 people, we need to adjust the sample size using the formula for a finite population:
n = n 0 1 + n 0 21 N
With:
  • n0 = 384.16
  • N = 210
Substitute these values into the formula:
n = 384.16 1 + 384.16 1 210
n = 384.16 1 383.16 210 = 384.16 1 + 1.8246 = 384.16 2.8246 135.99
The sample size required for a population of 210 people with a margin of error of 5% and a confidence level of 95% is approx 136 person. This means, that in a population of 210 people, a sample of 136 people is needed to achieve the desired level of accuracy.
Then the approach used in this study, among others, the policy approach that became the frame (foundation) of the study so that it has a clear framework. The next approach is the concept of the implementation of Collaborative Governance theoretically supported by scientific community participation. The third approach is a futuristic approach, where this study seeks to design a flood risk mitigation policy Model based on collaboration and community participation in the city of Palembang. Flood Risk Mitigation Policy Model based on collaboration and community participation in the city of Palembang will be a resolution to efforts in overcoming flood problems in the city of Palembang, where aspects of community participation are more highlighted in addition to the role of the Palembang city government as a stakeholder who collaborates with other stakeholders in overcoming flood problems. The expected approach is the creation of a model as an enrichment and refinement to overcome the problem of flooding in the city of Palembang.
The theory used the theory of William N Dunn’s policy. The indicators to be analyzed include effectiveness, efficiency, adequacy, alignment, and responsiveness. Then the data was analyzed using NVIVO. NVIVO is a qualitative analysis software used to assist researchers in managing and analyzing qualitative data such as interviews, focus groups, open surveys, and other text data. NVivo works through a series of systematic steps that make it easy for researchers to manage and analyze qualitative data NVIVO is also used to create visualizations and models to help describe relationships and patterns in the data to facilitate understanding and delivery of findings.

4. Results and Discussion

4.1. Quantitative Analysis

4.1.1. Respondent Characteristics

The data in the following table displays the characteristics of the respondents involved in this research, including demographic variables such as gender, age, number of children, occupation, and income:
Table 1. Respondent Characteristics.
Table 1. Respondent Characteristics.
Respondent Profile Frequency (n) Percentage (%)
Gender
Man 87 64
Women 49 36
Age
20 - 30 years 62 45.6
31 - 40 years old 24 17.6
41 - 50 years old 25 18.4
>50 years 25 18.4
Number of children
1 child 24 17.6
2 children 23 16.9
3 children 32 23.5
>3 children 18 13.2
Not married yet 44 32.4
Work
Civil Servant 1 0.7
Freelance 2 1.5
Housewife 3 2.2
Teacher 7 5.1
Private sector employee 32 23.5
Student 37 27.2
Self-employed 73 53.7
Not yet working 1 0.7
Income
<Rp 1,000,000 8 5.9
IDR 1,000,000 - IDR 2,000,000 46 33.8
IDR 2,000,000 - IDR 5,000,000 50 36.8
>Rp 5,000,000 7 5.1
Not yet working 25 18.4
(Source: Results of Questionnaire Processing).

4.1.2. Level of Community Participation

The following table presents data regarding the level of Community Participation in three important aspects: flood risk mitigation policies, collaboration, and community participation.
Table 2. Level of Community Participation.
Table 2. Level of Community Participation.
Level of Community Participation Frequency (n) Percentage (%)
Collaboration
High 17 13
Currently 66 49
Low 53 39
Community Participation
High 21 15
Currently 71 52
Low 44 32
(Source: Results of Questionnaire Processing).

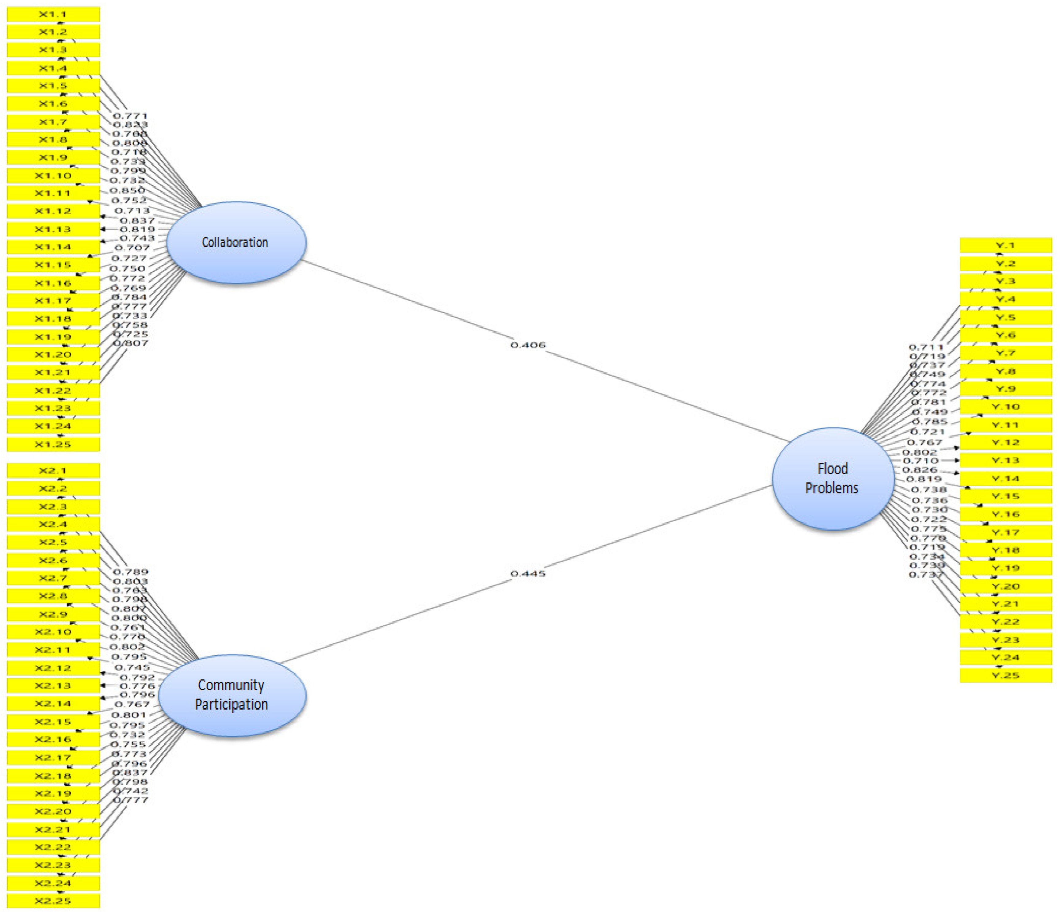
4.2. SEM-PLS Model Analysis

This research uses an approach model variance-based or component-based with the method Partial Least Square (PLS). The following is a model obtained by the method of Partial Least Square (PLS):
Figure 2. Algorithm Model. Source: SEM PLS Data Processing Result.
Figure 2. Algorithm Model. Source: SEM PLS Data Processing Result.
Preprints 161267 g002
The relationship between latent variables can be considered significant if the t-statistic value is higher than the t-table value. The following are the results of hypothesis testing in this study:
Table 3. Hypothesis Testing Results.
Table 3. Hypothesis Testing Results.
Construct Relationships Path Coefficient T Statistics P-Value Information
Collaboration > Mitigation of Flood Problems 0.406 3.898 0 Significant
Community Participation > Mitigation of Flood Problems 0.445 4.669 0 Significant
Based on the table above, it can be seen that the relationship between collaboration and Flood Problem Mitigation has a path coefficient value of 0.406, with T-Statistics of 3.898 and P-Value of 0.000. Because the P-value is less than 0.05, this relationship is declared significant. This shows that collaboration has a positive and significant effect on Flood Problem Mitigation.
Apart from that, the relationship between community participation and Flood Problem Mitigation shows a higher path coefficient value, namely 0.445, with T-Statistics of 4.669 and P-Value of 0.000. Just like the previous relationship, a low P-value indicates that the influence of community participation on Flood Problem Mitigation is also positive and significant.
These results confirm that both collaboration and community participation have a significant role in influencing Flood Problem Mitigation. These two variables make a significant contribution to the effectiveness of policies in reducing flood risk.

4.3. Qualitative Analysis

4.3.1. Collaborative Process in Mitigating Flood Problems in Palembang City

The collaboration process in the context of handling flood problems (or in other fields) involves several structured stages to ensure successful cooperation between parties. Each stage requires good communication, a clear division of roles, and commitment from all parties.
The collaboration process is carried out in several steps, namely Identification of Problems and Needs, Preparation of a Joint Action Plan, Division of Duties and Responsibilities between agencies, Coordination and Communication, Implementation and Monitoring. So the results of good collaboration in flood management can be seen from various aspects, both in terms of disaster mitigation, reducing the impact of floods, and increasing community capacity and infrastructure. Collaboration can result in more effective infrastructure development, such as improved drainage systems, embankments, flood control reservoirs, and well-planned water canals. This infrastructure is designed to reduce the risk of flooding and its impact on residential areas. Collaboration that actively involves the community in flood mitigation actions, such as cooperation in cleaning rivers, protecting water catchment areas, and maintaining the sustainability of environmental programs that have been implemented and through collaboration, use resources (both financial, technological, and labor) can be optimized. By sharing roles and responsibilities, each party can take advantage of their respective strengths, so that the results.
Achieved are more efficient and sustainable. The following is a visualization of the interview results and data processing:
Figure 3. Data Analysis of the Collaboration Process in Flood Risk Mitigation Policy in Palembang City(Source: Processed by the author using Nvivo 12 Pro Software).
Figure 3. Data Analysis of the Collaboration Process in Flood Risk Mitigation Policy in Palembang City(Source: Processed by the author using Nvivo 12 Pro Software).
Preprints 161267 g003

4.3.2. Obstacles to the Collaboration Process in Mitigating Flood Problems in Palembang City

Obstacles in the collaboration process are various obstacles or challenges that arise during collaborative efforts between various parties to achieve common goals. These obstacles can come from various factors, both technical, social, communication, and resources, which can hinder collaboration and achieving the desired results. In the context of flood management, this obstacle can affect the effectiveness of the solution expected from the collaboration of various parties.
Obstacles to the Collaboration Process in mitigating flood problems in the City of Palembang include Lack of Inter-departmental Coordination, Complicated Bureaucracy, Different Priorities and Visions for Each Service, Lack of Integrated Data, Technical Constraints and Human Resource Capacity, Lack of Public Participation, Overlapping Regulations and Policies and Limited Resources Power and Budget.
To overcome these obstacles in collaboration, open and transparent communication that creates clear and effective communication mechanisms between parties is needed, then it is necessary to develop trust through positive experiences, openness, and consistent commitment. Strong Leadership is needed that can coordinate, inspire, and facilitate each party to achieve common goals. It is necessary to carry out continuous monitoring and evaluation to identify problems early and make necessary adjustments. These obstacles can be obstacles, but with good management and commitment from all parties, collaboration can still run effectively and produce useful solutions in mitigating flood problems in Palembang City. The following is a visualization of the interview results and data processing:
Figure 4. Data Analysis of the Challenges in the Collaboration Process for Flood Issue Mitigation in Palembang City (Source: Processed by the author using Nvivo 12 Pro Software).
Figure 4. Data Analysis of the Challenges in the Collaboration Process for Flood Issue Mitigation in Palembang City (Source: Processed by the author using Nvivo 12 Pro Software).
Preprints 161267 g004

4.3.3. Institutional Collaboration Has an Influence in Mitigating Flood Problems in Palembang City

Institutional collaboration which is influential in mitigating flood problems in Palembang City refers to cooperation between various institutions that have an important role in overcoming and preventing floods. These institutions can come from the government, private sector, community organizations, academics, and international institutions. The main objective of this institutional collaboration is to unite the resources, expertise, and authority of each institution to create more effective and sustainable solutions in dealing with flood risks. The following is a visualization of the interview results and data processing:
Figure 5. Data Analysis of the Institutional Collaboration Has an Impact on Flood Mitigation in Palembang City(Source: Processed by the author using Nvivo 12 Pro Software).
Figure 5. Data Analysis of the Institutional Collaboration Has an Impact on Flood Mitigation in Palembang City(Source: Processed by the author using Nvivo 12 Pro Software).
Preprints 161267 g005
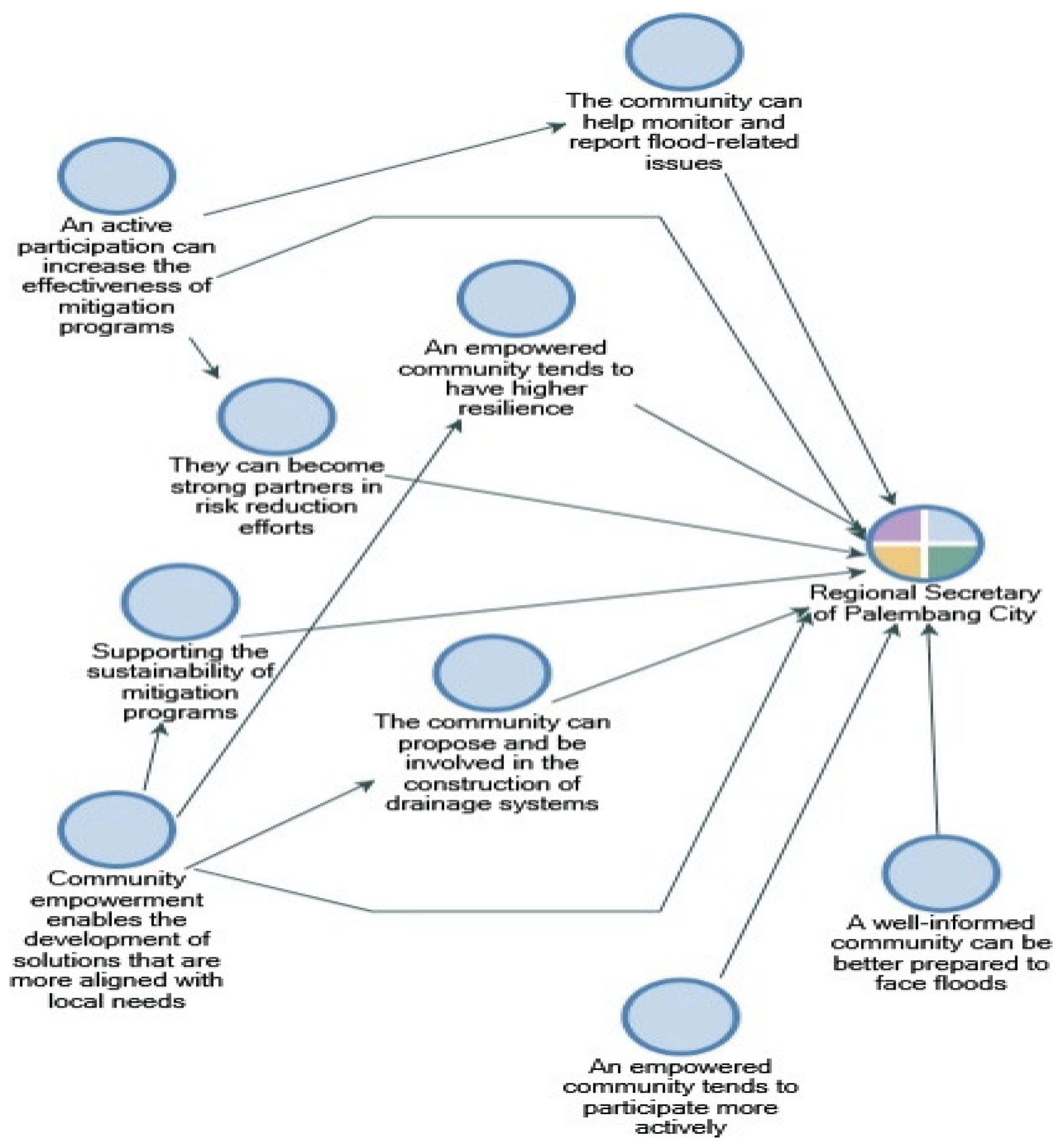
Institutional collaboration has a big influence in mitigating flood problems in Palembang City, several things that can influence include Integrated Policy Preparation, Capacity and Resource Building, Community Empowerment, and Disaster Management Coordination Overall, institutional collaboration allows for greater utilization of expertise and resources. Broad, as well as creating a more holistic approach to dealing with flood problems.

4.4. Aspects of Community Participation

4.4.1. Community Participation Process Carried Out by the Palembang City Government in Mitigating Flood Problems in Palembang City

The Community Participation process carried out by the Palembang City government in mitigating flood problems involves several steps and approaches designed to increase community involvement and strengthen mitigation efforts. These steps include Education and Counseling, Training and Capacity Building, Formation of Community Groups, Collaboration with Non-Institutions -Government, Participation in Planning and Implementation, Participatory Monitoring and Evaluation, Providing Incentives and Rewards as well as Communication and Information Dissemination. The following is a visualization of the interview results and data processing:
Figure 6. Data Analysis of the Community Participation Process Carried Outin Palembang City (Source: Processed by the author using Nvivo 12 Pro Software).
Figure 6. Data Analysis of the Community Participation Process Carried Outin Palembang City (Source: Processed by the author using Nvivo 12 Pro Software).
Preprints 161267 g006

4.4.2. Obstacles to the Community Participation Process in Mitigating Flood Problems in Palembang City

Obstacles in the Community Participation process in mitigating flood problems in Palembang City are various factors that hinder the involvement, effectiveness, and sustainability of community efforts to actively participate in preventing and reducing flood risks. These factors can be internal (from society itself) or external (coming from outside parties such as government, policies, or environmental conditions).
Obstacles to the Community Participation Process in mitigating flood problems in Palembang City include Lack of Community Awareness and Participation, Limited Resources and Budget, Ineffective Communication, Lack of Support from Stakeholders, Limited Human Resource Capacity, Logistics and Infrastructure Constraints as well as Challenges in Building Community Trust and Policy and Regulatory Changes. The following is a visualization of the interview results and data processing:
Figure 7. Data Analysis of the Community Participation Impact on Flood Mitigation in Palembang City(Source: Processed by the author using Nvivo 12 Pro Software).
Figure 7. Data Analysis of the Community Participation Impact on Flood Mitigation in Palembang City(Source: Processed by the author using Nvivo 12 Pro Software).
Preprints 161267 g007

4.4.3. Community Participation Has an Influence in Mitigating Flood Problems in Palembang City

Community Participation is influential in mitigating flood problems in Palembang City, meaning that efforts to actively involve and strengthen the role of the community in preventing, reducing, and dealing with the impacts of flooding have a significant impact on the success of disaster mitigation. Community Participants become agents of change who can contribute to flood solutions through participation, knowledge, skills, and collective actions that support flood control efforts. The following is a visualization of the interview results and data processing:
Figure 8. Data Analysis of the Community Participation Impact on Flood Mitigation in Palembang City(Source: Processed by the author using Nvivo 12 Pro Software).
Figure 8. Data Analysis of the Community Participation Impact on Flood Mitigation in Palembang City(Source: Processed by the author using Nvivo 12 Pro Software).
Preprints 161267 g008
Community Participation influences mitigating flood problems in Palembang City, several things that can influence include: Increasing community awareness and knowledge, active participation in flood management, monitoring and reporting, developing community-based solutions, strengthening social resilience, implementing sustainable mitigation programs, and collaborating with the government and institutions.
Model Existing
Figure 9. Existing Model Of Flood Risk Mitigation Policy Based On Collaboration And Community Participation In Palembang City.
Figure 9. Existing Model Of Flood Risk Mitigation Policy Based On Collaboration And Community Participation In Palembang City.
Preprints 161267 g009
Model Recommendation
Figure 10. Flood Risk Mitigation Policy Recommendation Model Based On Collaboration And Community Participation In Palembang City.
Figure 10. Flood Risk Mitigation Policy Recommendation Model Based On Collaboration And Community Participation In Palembang City.
Preprints 161267 g010

5. Conclusion

  • The results showed the effect of collaboration on flood risk mitigation policies. Based on the results of the analysis, the calculated t value is 4,729 with a significant value (Sig.) by 0.000. Since the value of the t-count is greater than t-table (1.978) and the significance value is smaller than ③ (0.05), the hypothesis of the study is accepted. This means that collaboration has a positive and significant effect on flood risk mitigation in Palembang City.
  • b. The results showed the effect of community participation on flood risk mitigation policies. Based on the results of the analysis, the calculated t value is 5,756 with a significant value (Sig.) amounting to 0,000. Since the value of the t-count is greater than t-table (1.978) and the significance value is smaller than ③ (0.05), the hypothesis of the study is accepted. This means that community participation has a positive and significant effect on flood risk mitigation in the city of Palembang.
  • c. The results of the analysis showed the value of F-count of 77,849 with a significant value (Sig.) by 0.000. A significance value well below the confidence level of 0.05 indicates that the F-count is greater than the F-table (3.064), which in this case indicates that the regression model as a whole is significant. This means that collaboration and community participation simultaneously have a significant effect on flood risk mitigation policies. This result can be concluded that flood risk mitigation policies are needed based on collaboration and community participation in overcoming flood problems in the city of Palembang.
  • d. R-Square value of 0.537 indicates that flood risk mitigation policies based on collaboration and Community Participation have an effect of 53.7% in overcoming flood problems in the Palembang watershed improvement and construction of flood control facilities and biopic making are not very effective in overcoming flood problems in Palembang City although the Channel area of several retention ponds and drainage in Palembang city, causing rainwater in large intensity can no longer be accommodated so that flooding floods still occur.
  • e. Influential community participation in flood risk mitigation in Palembang some things that can affect, among others, increased awareness and knowledge of the community, active participation in flood management, monitoring, and reporting, the development of community-based solutions, strengthening social resilience, implementation of sustainable mitigation programs, as well as collaboration with government and institutions and then the community is not just an object of mitigation but also plays an active role in maintaining infrastructure and monitoring environmental conditions at risk of flooding.
  • f. There are several obstacles to the process of community participation in flood risk mitigation in Palembang City including lack of awareness and community participation, limited resources and Budget, ineffective communication, lack of support from stakeholders, limited human resources capacity, logistical and infrastructure constraints as well as challenges in building public trust and changing policies and regulations.
  • g. Some flood risk mitigation policies that have been made by the Government of Palembang in the form of local regulations, namely regulation of the mayor of Palembang No. 55 Of 2014 On The Provisions Of The Arrangement Of Buildings On The Banks Of The River, Palembang Regional Regulation No. 11 of 2012 on Swamp Control and utilization., Palembang City Regional Regulation No. 3 of 2015 on Household Waste Management and similar household waste, Palembang City Regional Regulation No. 1 of 2018 on environmental documents and environmental permits are not followed by inherent supervision and law enforcement so violations of these local regulations still occur.
  • h. Palembang city government has indeed had some policies to mitigate flood risk as stated in the form of local regulations/regulations mayor of Palembang local regulations no. 55 Of 2014 On The Provisions Of The Arrangement Of Buildings On The Banks Of The River, Palembang Regional Regulation No. 11 of 2012 on Swamp Control and utilization., Palembang City Regional Regulation No. 3 of 2015 on Household Waste Management and similar household waste, Palembang City Regional Regulation No. 1 of 2018 on environmental documents and environmental permits but there are no specific policies or regulations directly related to flood handling and management.
  • i. Institutional collaboration has a major influence on flood risk mitigation floods in Palembang City things that can affect, among others, the formulation of integrated policies, capacity building and resources, Community Empowerment, and Coordination of Disaster Management as a whole, institutional collaboration allows the use of expertise and resources more broadly, as well as creating a more holistic approach in dealing with flood problems.
  • j. There are obstacles to the collaboration process in flood risk mitigation in Palembang city, namely lack of coordination between agencies, complicated bureaucracy, differences in priorities and visions of each service, lack of Integrated Data, technical constraints, and human resources capacity, lack of Public Participation, overlapping regulations and policies and limited resources and budgets.

Acknowledgments

The research/publication of this article was funded by the DIPA of the Public Service Agency of Sriwijaya University 2024. Number SP DIPA-023.17.2.677515/2024, on November 24, 2023, By the Rector’s Decree Number 0013/UN9/LP2M.PT/SK/2024. On May 20, 2024.

Conflicts of Interest

Authors don’t have any conflict in authorship.

References

  1. Adisasmita, Rahardjo. 2006. Rural And Urban Development. Yogyakarta: Graha Ilmu.
  2. Agung Manghayu, 2017. Disaster Risk Management Based On Local Community Wisdom, Journal Of Mp (Government Management): Vol.4, No.1-June 2017.
  3. Al Amin, M. B. 2016. Analysis of flood inundation in the area around the retention pond and its control plan, Case Study: retention pond Siti Khadijah Palembang. Journal of Regional and Urban Planning, 27, 69-90.
  4. Al Amin, M. B, 2020, Flood Hazard Mapping in Residential Areas Using Hydrodynamic Model HEC-RAS 5.0, Journal of Geomatics and Planning E-ISSN: 2355-6544 http://ejournal.undip.ac.id/index.php/geoplanning / Vol 7, No 1. [CrossRef]
  5. Alia, F., Al Amin, M. B., & Grace, A. Y. 2019. Evaluation of technical aspects of retention pond infrastructure for Flood Control in Sukarame, Kalidoni, Kemuning, and Ilir Timur II sub-districts of Palembang. National Seminar on AVoER XI, Unsri, Palembang, October 23, 2019.
  6. Alia, F., Rhaptyalyani, & Ilmiaty, R. S. 2018. Retention pond planning for Flood Control in Rsmh Palembang. Cantilever: Journal of Civil Engineering Research and Studies, 7(1), 13-20.
  7. Alia, Febrinasti, Al Amin, M.Baitullah, 2019, Evaluating the Technical Feasibility of retaining Basins for Flood Control in Palembang City, Science and Technology Indonesia e-ISSN:2580-4391 p-ISSN:2580-4405 Vol. 4, No. 2, April. [CrossRef]
  8. Alia, Febrinasti, 2020, Capacity Analysis Of Retention Ponds For Flood Control In The Fruit Watershed Of Palembang City, Cantilever Volume: 9 Number: October 2, 2020, P. 97-107, ISSN: 1907-4247 (Print) ISSN: 2477-4863 (Online) Website: http://cantilever.id.
  9. Andayani, Reni, 2021, the influence of Tides on the flood level profile of the Musi riverbanks in Palembang City, cantilever Journal Volume: 10 number: 02 October 2021 ISSN: 1907-4247 (Print) ISSN: 2477-4863 (Online) Website: http://cantilever.id.
  10. Andhika, Lesmana Rian, 2019, Public Policy Modeling: Overview And Analysis For Government Policy Brief, Journal Of Development Research Volume 2 Number 1 Of 2019.
  11. Al-Hikam, 2023 “Principles of Environmental Ethics in Islam”,www.alhikam.blogspot.com retrieved 29 December 2023.
  12. Angara, S. 2014. Public Policy. Bandung: CV. Faithful Library.
  13. Ansell & Gash. 2007. Collaborative Governance in Theory and Practice. Journal of Public Administration Research and Theory.
  14. Ashdak, C. 2010. Hydrology and Watershed Management. Yogyakarta: Gadjah Mada University Press.
  15. Apriyanti, Kiki. 2008. Public policy decision-making policies penetrate the boundaries of rationalism, incrementalism, and irrationalism in the Pati Regency government. Journal of Administrative Sciences and Public Policy. 5 (2), pp. 194-210.
  16. Apriadi, Heru Gunawan, Saggaf, Anis, Sarino, 2021, Study Of Flood Mitigation With Pumping System At Bandung River Palembang City, Master Of Civil Engineering, Faculty Of Engineering, University Of Sriwijaya, Journal Of Water Resources Vol. 17 No.1, May 2021: 49 – 58.
  17. Ardiansyah, Muhammad, 2023, Mapping of Flood-Prone Areas using GIS & AHP Methods in the Lambidaro SubWatershed, Palembang City. [CrossRef]
  18. Ariska, Reza & Mardianto, (2023) evaluation of flood management policies in Palembang City. Undergraduate thesis, Sriwijaya University.
  19. Arikunto, Suhaimi, 2010. Research Procedures A Practical Approach. Jakarta: Rineka Cipta.
  20. Aristo, 2004, The Tradition Of The Concept Of Community Participation In Democratic Development.
  21. Astuti, Siswanto, Suprayogi, 2015. Retention pond analysis as Flood Control inundation in Payung Sekaki District. Journal Of Civil Engineering Of The University Of Riau. Pekanbaru.
  22. Azwar, Saifuddin. 2012. Reliability and validity 4. Yogyakarta: Pustaka Pelajar. Azra, Azyumardi,2010, “Global Warning and environmental awareness”, in Arif Sumantri. Environmental Health & Islamic Perspectives. (Jakarta: Kencana Prenada Media Group.). Cet. 1st.
  23. Azra, Azyumardi,2010, “Global Warning and environmental awareness”, in Arif Sumantri. Environmental Health & Islamic Perspectives. (Jakarta: Kencana Prenada Media Group.). Cet. 1st.
  24. Bingham, Lisa Blomgren. 2011. Collaborative Governance. Dalam: Mark Bevir (ed). The SAGE Handbook of Governance. New Delhi: SAGE Publication India Pvt Ltd., page 386-401.
  25. Bormann, N. C., & Golder, M. 2013. Democratic Electoral Systems around the world, 1946-2011.Electoral Studies, 32(2), 360–369. [CrossRef]
  26. Budi Winarno, 2007. Public policy: theory and process, (Revised Edition), Yogyakarta: Media Pressindo, ISBN -979-222-207-3.
  27. Bupinder, Zutshi, 2020, Community Participation and Preparedness for Integrating Disaster Risk Reduction (DRR) in Managing Disasters A Study of Srinagar Floods (2014), India Indian Council of Social Science Research, New Delhi, India European Scientific Journal June 2020 edition Vol.16, No.17 ISSN. [CrossRef]
  28. Brink, Ebba and Wamsler Christine, 2017 “Collaborative Governance for Climate Change Adaptation Mapping citizen municipality interactions”. Journal Environmental Policy and Governance, volume 28, issue 2.
  29. Bryson, John M; Barbara C. Crosby and M. M. Stone 2006. “The Design and Implementation of Cross-Sector Collaborations: Propositions from the Literature.” Public administration review 66(s1): 44-55. [CrossRef]
  30. Bryson, John M; Kathryn S. Slotterback; Barbara C. Crosby 2012. Designing Public Participation Process. Public Administration Review. Vol XX. [CrossRef]
  31. Candra Rahmadiyanto Samekto. 2015. “Collaboration dynamics in integrated water resources management (IWRM). School of Agriculture and Food Sciences, The University of Queensland.
  32. Cook, Brian R, 2022. Experiential learning, practices, and space for change: The institutional pre-configuration of community participation in flood risk reduction, Faculty of Science, School of Geography, Earth and Atmospheric Science, The University of Melbourne, Carlton, Australia/ Journal of Flood Risk Management published by Chartered Institution of Water and Environmental Management and John Wiley & Sons Ltd. [CrossRef]
  33. Creswell, J. W. (2014). Penelitian Kualitatif dan Desain Riset. Yogyakarta: Pustaka Pelajar.
  34. Daniel Mazmanian, Shui-Yan Tang, 2009, Collaborative Governance in the United States and Korea: Cases in Negotiated Policy Making and Service Delivery. International Review of Public Administration 13, pp 1-11. [CrossRef]
  35. Davies A. L. & White R. M. 2012. Collaboration in natural resource governance: Reconciling stakeholder ex The Synopsis of ADB Regional Seminar on Rural Development in Asia and the Pacific, 15−23.
  36. Denok Kurniasih, Paulus Israwan Setyoko, and Moh. Imron, 2017. Collaborative Governance policy in institutional strengthening of community-based Environmental Sanitation program (SLBM) in Banyumas Regency, Journal of Sociohumaniora, Volume 19 No. March 1, 2017: 1 – 7.
  37. Djumiarti, Titik. 2018. Collaborative Governance as A Management Innovation in Local Decentralization. E3S Web of Conferences 73, 09012. [CrossRef]
  38. Donahue, John and Ricard J. Zeckhauser. 2011. Collaborative Governance: Private Roles For Public Goals in Turbulent Times. New Jersey: Princeton University Press.
  39. Eliane, Eldora 2023 Public Policy Analysis Models JARSI: Jurnal Administrasi RS Indonesia Vol 2. (1) April 2023 ISSN. 2829-4939.
  40. Emerson, K., Nabatchi, T., & Balogh, S. 2011. An Integrative Framework for Collaborative Governance. Journal of Public Administration Research and Theory, (June 2009), 1–29. [CrossRef]
  41. Emerson, Kirk dan Nabatchi, Tina. 2015. Collaborative Governance Regimes. Georgetown University Press, Washington DC.
  42. Emerson, Kirk, 2017, “Collaborative Governance of Public Health in Low and Middle-Income Countries: Lesson From Research in Public Administration”. BMJ Global Health Journal, volume 3, issue 4. [CrossRef]
  43. Erwandha, Reza, 2021, Ex-Poste Study of Jakarta Flood Disasters from 2000 until 2019, Journal of Global Environmental Science 2 (1) 2021: 13-18 Faculty of Mathematics and Natural Science Guangdong University of Technology, Guangzhou, China.
  44. Garvey, Alice, 2021, Community action on natural flood management and the governance of a catchment-based approach in the UK, Sustainability Research Institute (SRI), School of Earth and Environment, University of Leeds, Leeds, UK, Environmental Policy and Governance journal published by ERP Environment and John Wiley & Sons Ltd. [CrossRef]
  45. Kamil, Erfan M, 2023, Urban Design Approach to Flood Problem in Palembang City,Jurnal Tekstu Reka/ Tekstu Reka, Volume 1, Nomor 1, Agustus. [CrossRef]
  46. Knobloch, Jenna. 2016. We can work it out: Implementation and collaborative governance. Masters of Public Policy Oregon State University Springer.
  47. Marlina, Ayu, 2023, Analysis Of Drainage Channels Due To Inundation In Ilir Timur II Sub-District Of Palembang City, Lateral Journal, Vol. 1, No. 1.
  48. Meng, Siyu, 2022, Modelling and Simulation of Collaborative Innovation System in Colleges and Universities Based on Interpreted Structural Equation Model, Applied Mathematics and Nonlinear Sciences Journal 7(1) (2022) 239–248. [CrossRef]
  49. Mukhtarov, Farhad, 2019, Collaborative learning for policy innovations: sustainable urban drainage systems in Leicester, England, Journal of Environmental Policy & Planning. [CrossRef]
  50. Nisumanti, S, 2023, Analysis of drainage network capacity in Rawa Jaya Area, Ilir Timur I, Palembang, IOP Conf. Series: Earth and Environmental Science.
  51. Nugroho, Bambang, 2021 Model Implementation of Flood Control Policies Based on Community Participation (Study of Policy Implementation in Flood Hazard Management in Purwantoro Village, Malang City) Journal of Economics and Sustainable Development www.iiste.org ISSN 2 222-1700 (Paper) ISSN 2222-2855 (Online) Vol.12, No.12. [CrossRef]
  52. Nugroho, R. 2018. Public Policy. Jakarta: PT. Elex Media Komputindo.
  53. https://doi.org/10.26530/oapen_458884. [CrossRef]
  54. Oktarini Saputri, Nurul, 2019, flood-prone point map application in Palembang City Journal of Information Technology and Computer Science (JTIIK) DOI: 10.25126/jtiik.201961417 Vol. 6, No. 4, August 2019, P. 451-456. [CrossRef]
  55. Omar Faruk, Md, 2022, Impact of Farmers’ Participation in Community-Based Organizations on Adoption of Flood Adaptation Strategies: A Case Study in a Char-Land Area of Sirajganj District Bangladesh, Department of Agricultural Extension, Ministry of Agriculture, Dhaka 1215, Bangladesh/Journal Sustainability, 14, 8959. [CrossRef]
  56. Pipin, Yunus, 2020, Community Participation Relationship with Flood Disaster Mitigation in Boliyohuto District, Gorontalo District, Journal of Community Health Provision Vol. 1, Issue 1.
  57. Pülzl, H., & Treib, O. 2007. Implementing Public Policy. In F. Fischer, G. J. Miller, & M. S. Sidney, Handbook of Public Policy Analysis Theory, Politics, and Methods (pp. 89- 107). New York: CRC Press Taylor & Francis Group.
  58. Purbani, Kamalia. 2017. Collaborative Planning for City Development: A Perspective from A City Planner. Scientific Review - Engineering and Environmental Sciences, 26 (1), 136-137. [CrossRef]
  59. Prasetyo, Eko, 2021 Collaborative governance Model design in improving the quality of Rural Human Resources in Pandeglang Regency collaboration: Journal of Public Administration, December 2021, Volume 7, Number 3 (e-ISSN: 2620-3499|p-ISSN:2442-949X).
  60. Qodriyatun, Sri Nurhayati, 2020, flood disaster: supervision and control of space utilization based on the Spatial Planning Law and job creation bill, aspiration: Journal of Social Issues Volume 11, No. June 1, 2020, ISSN: 2086-6305 (print) ISSN: 2614-5863 (electronic) doi: 10.22212/aspiration.v11i1.1590onlinelink: http://jurnal.dpr.go.id/index.php/aspirasi/index/. 2. [CrossRef]
  61. Rahalsyah, Putra Joni, Saggaff, Anis, 2023, Study of the Palembang City Watershed Sub-Flood System’s Management Priority Scale, Doctoral Program, Faculty of Engineering, University of Sriwijaya/JCEBT, Vol 7 (No. 1) March.
  62. Rahardjo, P. Nugroho, 2019, 7 Causing flooding in densely populated urban areas / Center for Environmental Technology, PPT/jai Vol.7 No. 2.
  63. Rahmadi. 2018. Flood, Whose Fault Is It? Kompasiana. https://www.kompasiana.com/rahmadi80323/5c0f0437aeebe10b6c6a9728/banjirpalembang-salat Who are you?glass=whole. R.
  64. amadhan, Ramadhan, M, A. 2017. This Concept Is Generally A Matter Of Public Policy. General Journal. 11 (1), pages 1-12.
  65. Rendana, Muhammad, Mohd Razi Idri, Wan 2023, Flood risk and shelter suitability mapping using the geospatial technique for sustainable urban flood management: a case study in Palembang city, South Sumatera, Indonesia, Department of Chemical Engineering, Faculty of Engineering, Universitas Sriwijaya, Sumatra Selatan, Indonesia; Department of Earth Sciences and Environment, Faculty of Science and Technology, Universiti Kebangsaan Malaysia, Geology, Ecology, And Landscapes. [CrossRef]
  66. Said, Sugiharto Umar, 2018, Participation of Community in Malang City from Preventing Flood Disaster Journal of Law, Policy and Globalization www.iiste.org ISSN 2224-3240 (Paper) ISSN 2224-3259 (Online) Vol.80.
  67. Sandy A, 2021, Community Empowerment Model to Flood Risk Reduction in Palembang City (A Case Study of Mutual Cooperation Program IOP Conf. Series: Earth and Environmental Science 810.
  68. Sandy, Amiruddin. 2021. Conceptual Model Of Community Empowerment In Flood Risk Reduction In Palembang. Tahta Media Group.
  69. Situngkir, Fernando, 2020, Spatial Model Of Wetland Use Change And Flood Occurrence In Residential Areas Resilience Development Initiative, Bandung, Indonesia Ecodevelopment Journal Vol. 3 No. 2 (57-63) https://jurnal.unpad.ac.id/ecodev.
  70. Seno Adi,. 2013. Characterization of banjir Bandang disaster in Indonesia. Indonesian Journal of Science and Technology. 15 (1), April 2013, p. 42-51.
  71. Shofiyah, Rohimatush, 2021, Implementation Of Collaborative Governance In Environmental Sanitation Management Adiwiyata Policy, Jurnal Politico Vol. 21 No.2 September 2021 Page: 142-160. ISSN: p: 829-6696; e: 2549-4716 Web jurnal online; jurnal.unmuhjember.ac.id. [CrossRef]
  72. Slamet Jalaludin, 2021, disaster mitigation prevention (theory and practice), Solok-West Sumatra: Yayasan Pendidikan Cendekia Muslim).
  73. Soleh, 2022, Flood Disaster Mitigation Through Community Participation Approach In The Upper Citarum River Region, Journal Aspirsi Vol. 12 No.February 1, e-ISSN 2686-4967.
  74. Sujiyati, Maryani, and N. A. 2016. Palembang City Development With The Concept Of Green Urban Spatial In The Dutch East Indies. Tamaddun: Journal Of Islamic Culture And Literature, 15(1), 1-34. http://jurnal.radenfatah.ac.id/index.php/tamaddun/article/view/44.
  75. Sukmawati, Ade, 2023, Identification of Floods in Palembang Area Using Fuzzy Logic Method of Mamdani and Sugeno, JITE (Journal of Informatics and Telecommunication Engineering) Available online http://ojs.uma.ac.id/index.php/jite DOI: 10.31289/jite.v6i2.8146/ JITE, 6 (2) January 2023 ISSN 2549-6247 (Print) ISSN 2549-6255 (Online). [CrossRef]
  76. Sukwika, Tatan, 2019, Community Participation Providing Hydrological Environmental Services In River Flow Area Jurnal SEOI – Fakultas Teknik Universitas Sahid Jakarta Vol 1 edisi 1.
  77. Twigg, John. 2014. Disaster Risk Reduction Mitigation and Preparedness in Development and Emergency Planning. London: Overseas Development Institute.
  78. Twigg, John. 2015. Disaster Risk Reduction New Edition 2015. London: Overseas Development Institute.
  79. Ulibarri Nicola, 2023, Drivers and Dynamics of Collaborative Governance in Environmental Management, Department of Urban Planning & Public Policy, University of California Irvine, Irvine, CA, USA, Environmental Management Journal 71:495–504. [CrossRef]
  80. Wanna, John. 2018. Collaborative Government: Meanings, Dimensions, Drivers, and Outcomes. Dalam: Janine O’Fynn and John Wanna (ed). Collaborative Governance: A New Era of Public Policy in Australia. Australia: ANU E Press, halaman 3-12.
  81. Wijaya, T. 2018. The Flood, No Surprise. What to fix? Mongabay Environmental News Site. https://www.mongabay.co.id/2018/11/16/palembang-banjir-tidak-mengejutkan-apa-that-should-be-fixed.
  82. Yamin, Dodon, 2020, Household Vulnerability To Environmental Change: Examining Adaptive Capacity Of Households To Flood Risks In Palembang, Resilience Development Initiative, Bandung, Indonesia Faculty Ecodevelopment Journal Vol.3No.1(14-20) https://jurnal.unpad.ac.id/ecodev. [CrossRef]
Disclaimer/Publisher’s Note: The statements, opinions and data contained in all publications are solely those of the individual author(s) and contributor(s) and not of MDPI and/or the editor(s). MDPI and/or the editor(s) disclaim responsibility for any injury to people or property resulting from any ideas, methods, instructions or products referred to in the content.
Copyright: This open access article is published under a Creative Commons CC BY 4.0 license, which permit the free download, distribution, and reuse, provided that the author and preprint are cited in any reuse.
Prerpints.org logo

Preprints.org is a free preprint server supported by MDPI in Basel, Switzerland.

Subscribe

Disclaimer

Terms of Use

Privacy Policy

Privacy Settings

© 2025 MDPI (Basel, Switzerland) unless otherwise stated