Preprint
Article

This version is not peer-reviewed.

Enhancing Romanian Naval Resilience to Climate Change: Advanced Functional Materials for Green Defence Strategies

A peer-reviewed article of this preprint also exists.

Submitted:

29 November 2024

Posted:

03 December 2024

You are already at the latest version

Abstract
Climate change poses a significant threat to European security, implicitly to Romania’s naval forces in the Black Sea. Rising sea levels, extreme weather events, and ocean acidification impact maritime operations, infrastructure, and personnel, with potential ramifications for regional stability. This paper explores the implications of climate change for the Romanian Navy and proposes "Green Defence" strategies to enhance resilience and sustainability. These strategies encompass energy efficiency, renewable energy integration, sustainable procurement, and the application of advanced functional materials in naval operations and infrastructure. By adopting a proactive and multifaceted approach, the Romanian Navy can adapt to the changing climate, ensuring operational effectiveness while minimizing environmental impact. This approach aligns with broader European security concerns and contributes to a more sustainable and resilient defence posture in the face of climate-related challenges.
Keywords: 
;  ;  ;  ;  ;  ;  ;  

1. Introduction

Climate change, once a distant concern, is now an undeniable reality with significant implications for security and defence (IPCC, 2023). The maritime domain, encompassing coastlines and naval operations, is particularly susceptible to the adverse effects of a warming planet (Department of Defense, 2021). Rising sea levels, intensified storms, and altered ocean chemistry threaten naval infrastructure, disrupt operations, and amplify existing security risks Vousdoukas & Mentaschi, 2018; Sweet et al., 2017).
Romania, with its Black Sea coastline and crucial role in regional security, faces a unique set of climate-related risks (Romanian Ministry of National Defence, 2020). The Black Sea region is experiencing accelerated warming, leading to sea-level rise, shifts in precipitation patterns, and potential disruptions to marine ecosystems (Oguz, 2008). These evolving environmental conditions necessitate a comprehensive and proactive response from the Romanian Navy to maintain its operational effectiveness and fulfil its mandate to safeguard maritime security.
The concept of "Green Defence" has emerged as a framework for integrating environmental considerations into military planning and operations (Ministry of Defence, 2021). Green Defence encompasses a holistic approach that aims to minimize the environmental impact of military activities while simultaneously bolstering operational resilience and effectiveness in the face of climate change (NATO, 2023). It represents a paradigm shift in military thinking, recognizing the inextricable link between environmental sustainability and long-term security.
A pivotal element of Green Defence is the strategic integration of advanced functional materials into naval platforms, infrastructure, and equipment. These materials, engineered with specific properties and performance characteristics, offer transformative solutions for addressing the challenges posed by climate change (Yang & Urban, 2013). From self-healing coatings that mitigate corrosion to lightweight composites that enhance fuel efficiency, advanced functional materials have the potential to revolutionize naval capabilities and promote sustainability (Thakur & Kessler, 2015).
This paper explores the integration of advanced functional materials as a cornerstone of the Romanian Navy's Green Defence strategy. It examines the specific climate-related threats facing the Navy, the principles of Green Defence, and the potential applications of advanced functional materials in naval operations. Through case studies and analysis, this paper aims to demonstrate how advanced materials can contribute to a more resilient, sustainable, and effective Romanian Naval Force in the era of climate change.

2. Method

This research employed a comprehensive approach, integrating qualitative and quantitative methods to analyze the implications of climate change for the Romanian Navy and identify potential solutions. The study involved an extensive review of existing literature, including scientific articles, reports, and policy documents, to understand the current state of knowledge on climate change impacts, Green Defence strategies, and advanced functional materials. Data collection included an analysis of relevant national and international climate data, as well as information on the Romanian Navy's current capabilities and infrastructure.
The collected data was analyzed using a combination of methods, including trend analysis, risk assessment, and cost-benefit analysis, to evaluate the potential impacts of climate change on naval operations and identify the most effective adaptation measures. The study also involved the development of conceptual frameworks and case studies to illustrate the practical applications of Green Defence strategies and advanced functional materials in enhancing the Romanian Navy's resilience to climate change.

3. Results

Our analysis of climate data for the Black Sea region reveals a concerning trend of accelerated sea-level rise, exceeding the global average. This poses a significant threat to the Romanian Navy's coastal infrastructure, including naval bases and operational areas, increasing the risk of inundation, erosion, and saltwater intrusion. Additionally, the frequency and intensity of extreme weather events, such as storms and floods, are on the rise, potentially disrupting naval operations, damaging infrastructure, and jeopardizing personnel safety. Furthermore, the Black Sea's unique hydrographic characteristics make it particularly vulnerable to ocean acidification, which accelerates the corrosion of naval assets, leading to increased maintenance demands and potentially reduced operational lifespans. These findings underscore the urgent need for the Romanian Navy to adopt comprehensive adaptation strategies to mitigate the adverse effects of climate change on its operations and infrastructure (Mihailov et al., 2024).

3.1. Climate Change Impacts on Romanian Naval Operations: A Comprehensive Analysis

The Black Sea region, is experiencing a disproportionate impact from climate change compared to the global average (Korshenko et al., 2008). This is manifested in several key areas, each with distinct implications for naval operations: These changes pose a multi-faceted challenge to naval operations, infrastructure, and personnel, necessitating a comprehensive adaptation strategy.
Sea-Level Rise. The Black Sea is experiencing an accelerated rate of sea-level rise, exceeding the global average (Mihailov et al., 2018, Avşar et al., 2015). This phenomenon threatens naval bases, coastal infrastructure, and low-lying operational areas. Inundation, coastal erosion, and saltwater intrusion into freshwater resources are increasingly jeopardizing operational readiness and logistical support for naval forces (Avşar et al., 2015). Constanta city, a vital Romanian port city renowned for both its tourism and industry, as well as a critical asset for the Romanian Navy, has already witnessed increased flooding events (Buzgaru & Maftei, 2021), underscoring the vulnerability of essential infrastructure to sea-level rise.
Extreme Weather Events. The frequency and intensity of extreme weather events, such as storms, floods, and heatwaves, are escalating in the Black Sea region (Lionello & Scarascia, 2018a). These events disrupt naval operations, damage infrastructure, and endanger personnel safety. The Copernicus Climate Change's European State of the Climate 2023 (Copernicus Climate Change Service & the World Meteorological Organization, 2023) highlights the increasing frequency and intensity of extreme weather events in the region, which can directly impact naval operations, possibly resulting in cancelled or postponed exercises.
Ocean Acidification. The unique hydrographic characteristics of the Black Sea render it particularly susceptible to ocean acidification (Elge, 2021). The increasing acidity of seawater accelerates the corrosion of ships, submarines, and other naval assets, necessitating more frequent and costly maintenance while potentially reducing the operational lifespan of these assets (Valdez et al., 2016;Abbas & Shafiee, 2020; Beavers et al., 1986). This additional financial burden strains the Navy's resources and can affect long-term planning.
Changes in Marine Ecosystems. Climate change is disrupting marine ecosystems in the Black Sea, altering the distribution and abundance of marine species (Daskalov, 2002). These changes can have cascading effects (FAO, 2020) on food security for coastal communities, potentially leading to social unrest and regional instability. Additionally, the proliferation of harmful algal blooms (Boicenco et al., 2019), triggered by warming waters and nutrient runoff (Oguz, 2005), can disrupt naval training exercises and pose health risks to personnel.
These climate-induced changes are not merely future projections; they are already impacting (Presidential Administration of Romania, 2023; Ministry of Environment and Climate Change Romania, 2013) the Romanian Navy's operational environment. Adapting to these challenges requires a multifaceted approach that encompasses infrastructure upgrades, operational adjustments, technological innovation, and a commitment to sustainable practices.
The integration of Green Defence strategies, including the utilization of advanced functional materials, offers a promising avenue to enhance the Navy's resilience and sustainability in this changing landscape. By adopting innovative solutions and embracing a more environmentally conscious approach, the Romanian Naval Forces can not only mitigate the adverse effects of climate change but also maintain their operational effectiveness and contribute to regional stability in an era of increasing environmental uncertainty.

3.1.1. Green Defence: A Sustainable Imperative for Enhancing Romanian Naval Resilience

Green Defence, a strategic paradigm shift, represents a holistic approach to integrating environmental sustainability with military operational effectiveness (Ministry of National Defence, 2020). It acknowledges the interconnectedness of environmental degradation, climate change, and security risks, recognizing that a healthy environment is fundamental to long-term stability and resilience (UNEP, 2019). For the Romanian Navy, Green Defence provides a comprehensive framework for mitigating the impacts of climate change while enhancing its operational capabilities and long-term sustainability.

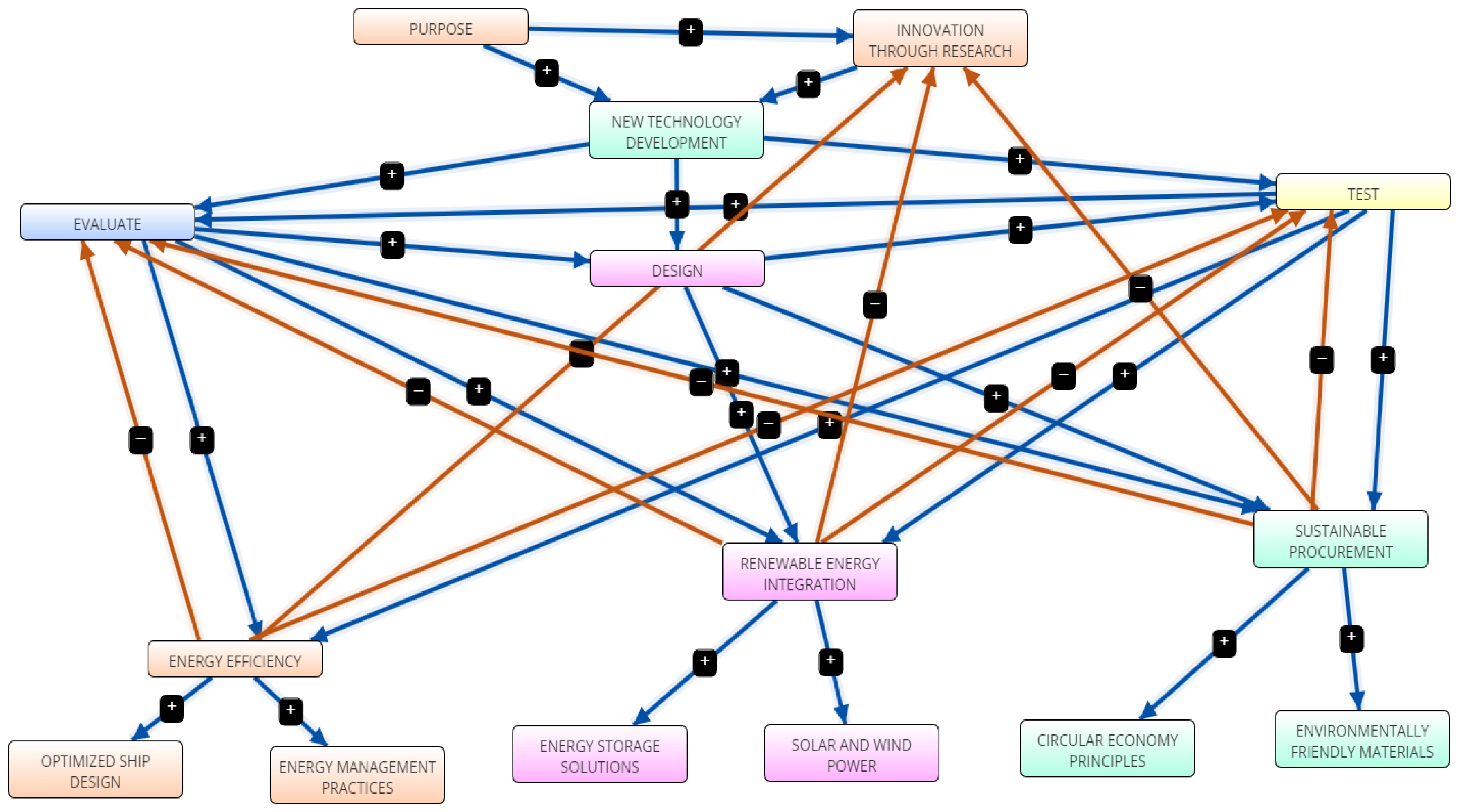
3.1.1.1. Core Principles of Green Defence for the Romanian Navy (Figure 1)

a) Energy Efficiency. Reducing energy consumption is a cornerstone of Green Defence. The Romanian Navy can achieve this through a combination of approaches:
- Optimized Ship Design: Implementing advanced hull designs, incorporating lightweight materials, and utilizing more efficient propulsion systems (e.g., hybrid or electric propulsion) can significantly reduce fuel consumption and emissions (IMO, 2018).
- Energy Management Practices: Onboard energy management systems, optimized operational procedures, and crew training in energy-saving practices can further enhance efficiency ((Lassesson & Andersson, 2017).
b) Renewable Energy Integration:
- Harnessing Solar and Wind Power: The Black Sea region offers abundant solar and wind resources (EC, 2023), which the Romanian Navy can leverage to reduce its dependence on fossil fuels. Installing solar panels on ships and naval bases and exploring the potential of offshore wind farms can significantly contribute to the Navy's energy needs (Dunn et al., 2011) .
- Energy Storage Solutions: Integrating advanced energy storage technologies, such as batteries or hydrogen fuel cells, can ensure a stable and reliable power supply from renewable sources (Ministry of National Defence, 2016).
c) Sustainable Procurement:
- Environmentally Friendly Materials: Prioritizing materials with lower embodied carbon and recyclable or biodegradable components and selecting suppliers with strong environmental credentials are key elements of sustainable procurement (Ministry of National Defence, 2016; UNGC, 2015; Hrab, 2023).
- Circular Economy Principles: Adopting circular economy practices, such as reusing, repairing, and recycling materials, can minimize waste and resource consumption (Geissdoerfer et al., 2017).

3.1.1.2. The Strategic Imperative of Green Defence

Adopting Green Defence principles is an environmental gesture and a strategic necessity for the Romanian Navy8. By reducing its environmental footprint, the Navy can:
-
Enhance Public Image: Demonstrate a commitment to sustainability and responsible environmental stewardship, enhancing public trust and support (Stockholm International Peace Research Institute, 2022).
-
Strengthen Partnerships: Align with international environmental agreements and collaborate with other navies and organizations on climate change mitigation efforts (International Institute for Strategic Studies, 2020).
-
Improve Operational Capabilities: Energy-efficient vessels have increased endurance and reduced logistical burdens, while renewable energy sources enhance energy security and operational flexibility (Scutaru, 2024).

3.1.1.3. Advanced Functional Materials as Enablers

Advanced functional materials play a crucial role in enabling Green Defence for the Romanian Naval Forces. These materials, engineered for specific properties and performance, offer innovative solutions for energy efficiency, durability, and environmental monitoring (Burnett et al., 2018; Fangueiro & Rana, 2020). Their integration can lead to the development of more resilient and sustainable naval platforms and infrastructure, capable of operating effectively in the face of climate change challenges.

3.2. Advanced Functional Materials: Enabling a Sustainable and Resilient Romanian Navy

Advanced functional materials, engineered with tailored properties and functionalities, represent a cornerstone of Green Defence strategies for modern naval forces. These materials offer innovative solutions (Mohanty & Drzal, 2005) to address the multifaceted challenges posed by climate change, enhancing the resilience, sustainability, and operational effectiveness of naval assets. For the Romanian Navy, the strategic integration of advanced functional materials into ship design, infrastructure, and equipment can significantly contribute to achieving its Green Defence goals and maintaining maritime superiority in a changing environment.

3.2.1. Self-Healing Materials: Extending Lifespan and Reducing Maintenance

Self-healing materials, encompassing polymers and coatings, possess the remarkable ability to autonomously repair damage caused by wear, tear, or environmental factors (Hillewaere & Du Prez, 2015). In the naval context, these materials offer immense potential for mitigating the degradation of critical components exposed to the harsh marine environment (Brostow & Hagg Lobland, 2017). Self-healing coatings applied to ship hulls, for example, can automatically seal micro-cracks and scratches caused by saltwater corrosion or minor collisions \cite{brostow12}. This not only extends the lifespan of the hull but also reduces the need for dry-docking and the associated release of harmful antifouling chemicals into the marine environment (Brostow & Hagg Lobland, 2017;Williams & Pye, 2016). By incorporating self-healing materials, the Romanian Navy can reduce maintenance requirements, preserve resources, and minimize its environmental footprint.

3.2.2. Corrosion-Resistant Materials: Combatting the Sea

Corrosion is a persistent and costly challenge for naval assets operating in the corrosive marine environment (Rizzuto et al., 2015). Advanced corrosion-resistant materials, such as high-performance alloys, coatings, and composites, offer a robust defence against the deteriorating effects of saltwater (Laque, 1975). For instance, nickel-aluminium bronze alloys, known for their exceptional corrosion resistance, are increasingly employed for propellers and other underwater components, significantly extending their operational lifespan (Jones, 1991; (Wang Pang et al., 2018) By adopting these advanced materials, the Romanian Navy can reduce maintenance costs, prolong the service life of its assets, and minimize the environmental impact of corrosion-related waste (Revie & Uhlig, 2008).

3.2.3. Lightweight, High-Strength Composites: Enhancing Efficiency and Performance. Lightweight

Ligh-strength composites, exemplified by carbon fiber reinforced polymers (CFRP), are revolutionizing naval construction (Barbero, 2017). These materials exhibit a remarkable strength-to-weight ratio, surpassing traditional materials like steel and aluminium while maintaining or even exceeding their structural integrity (Mallick, 2007). By incorporating composites into ship hulls, superstructures, and internal components, the Romanian Navy can achieve significant weight reduction, leading to improved fuel efficiency, reduced emissions, and enhanced manoeuvrability (Campbell, 2010). The application of CFRP in mast structures and topside components is a prime example, where weight reduction translates to improved stability and lower fuel consumption (Baley et al., 2024).

3.2.4. Sensor-Enabling Materials: Monitoring for Proactive Maintenance

Sensor-enabling materials, such as piezoelectric materials and fiber optic sensors, are indispensable for real-time monitoring of the structural health of ships and infrastructure (Udd & Spillman, 2011). By embedding these materials into naval assets, the Romanian Navy can gain continuous insights into the condition of its vessels, enabling proactive maintenance and early detection of potential failures (Chen et al., 2023). This approach not only enhances safety and operational readiness but also contributes to Green Defence by minimizing the need for reactive repairs and replacements. For instance, fiber optic sensors embedded within ship hulls can detect and localize structural damage, such as cracks or deformations, facilitating timely repairs and preventing catastrophic failures (Güemes et al., 2010; Santos & Farahi, 2014).

4. Case Studies: Applications of Advanced Functional Materials in the Romanian Navy

This section presents three case studies focusing on self-healing ship coatings, corrosion-resistant infrastructure, and sensor networks for early warning to illustrate the practical implementation and potential benefits of advanced functional materials within the Romanian Navy's Green Defence strategy.

4.1. Self-Healing Ship Coatings for Enhanced Durability and Reduced Maintenance (Figure 2)

The Challenge: The rough marine environment, characterized by salt water, waves, biofouling, and mechanical stresses, subjects ship hulls to constant wear and tear, leading to corrosion, fouling, and physical damage (Laque, 1975). These issues necessitate frequent maintenance, including dry-docking and the application of antifouling coatings, which can be both costly and environmentally detrimental due to the release of biocides (Yebra et al., 2004).
The Solution: Self-healing polymer coatings offer a promising solution to this challenge (Hillewaere & Du Prez, 2015). These coatings contain microcapsules or vascular networks filled with healing agents that are released upon damage, autonomously repairing cracks, scratches, and other defects (White & Sottos, 2001). Incorporating self-healing coatings into the Romanian Navy's ship maintenance protocols can reduce the frequency of dry-docking and repainting, leading to substantial cost savings and a diminished environmental footprint (Carpentieri & Skelton, 2017).
Implementation: The Romanian Navy can collaborate with research institutions and industry partners, such as the National Institute for Research and Development in Chemistry and Petrochemistry - ICECHIM (https://icechim.ro/), to develop and test self-healing coatings specifically tailored to the Black Sea's unique environmental conditions. These coatings can be applied to various parts of the ship, including the hull, deck, and superstructure, providing comprehensive protection against diverse forms of damage. Regular inspections and monitoring, utilizing advanced non-destructive testing techniques (Meyendorf, 2021; Howell, 2020), can ensure the effectiveness of the coatings and identify areas that may require additional attention.

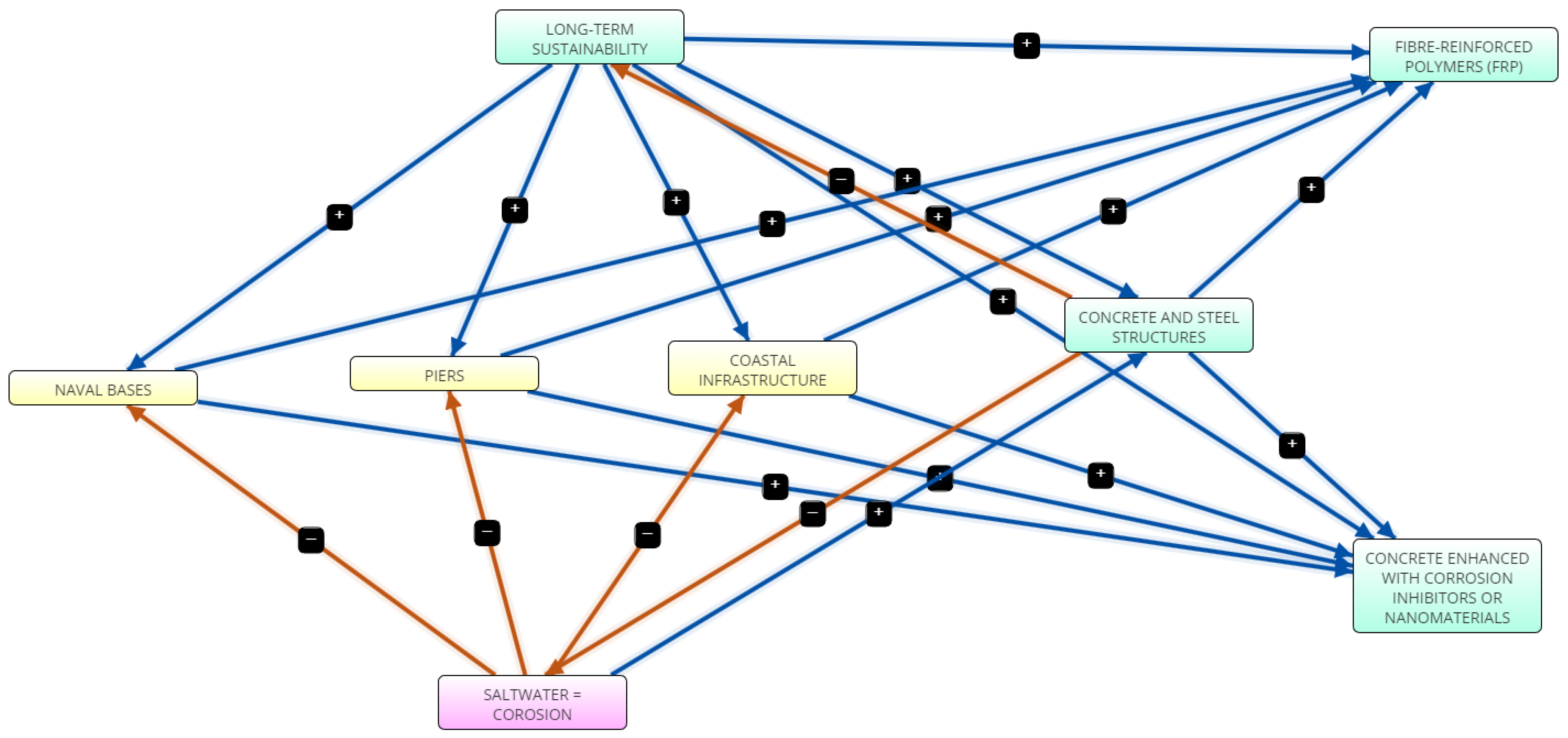
4.2. Corrosion-Resistant Infrastructure for Long-Term Sustainability (Figure 3)

The Challenge: Naval bases, piers, and other coastal infrastructure are constantly exposed to the corrosive effects of saltwater, leading to the degradation of concrete and steel structures (Morris & Vazquez, 2002; (Melchers & Li, 2009). This necessitates costly repairs and replacements, disrupting naval operations and contributing to environmental pollution through the release of construction materials and debris (Tanash & Muthusamy, 2022).
The Solution: Incorporating corrosion-resistant materials, such as fiber-reinforced polymers (FRP) and concrete enhanced with corrosion inhibitors or nanomaterials, can significantly extend the lifespan of naval infrastructure (American Concrete Institute, 1984). These materials exhibit superior resistance to saltwater corrosion, reducing the need for maintenance and replacement, and minimizing the environmental impact of construction activities (Wen & Cao, 2023; Ahmed et al., 2020).
Implementation: The Romanian Navy can adopt a proactive approach by integrating corrosion-resistant materials into the design and construction of new naval bases and infrastructure projects. Existing structures can be retrofitted with protective coatings or overlays to enhance their durability and longevity ( Romanian Government, 2018). Regular inspections and targeted maintenance, utilizing non-destructive testing methods, can ensure the long-term performance of these materials and prevent costly failures.

4.3. Sensor Networks for Early Warning and Proactive Adaptation

The Challenge: The increasing frequency and intensity of extreme weather events in the Black Sea pose a significant risk to naval operations and infrastructure (Lionello & Scarascia, 2018b). Early warning systems are essential for enabling the Navy to anticipate and respond to these events effectively, minimizing damage and ensuring the safety of personnel and assets.
The Solution: A network of strategically deployed sensors, integrated into buoys, coastal installations, and naval vessels, can provide real-time data on meteorological and oceanographic parameters (NOAA, 2023). This data, analysed using advanced algorithms and machine learning techniques, can generate accurate forecasts of impending storms, floods, and other extreme events, empowering the Navy to make informed decisions regarding operational adjustments, asset protection, and personnel safety.
Implementation: The Romanian Navy can leverage partnerships with national and international meteorological agencies, such as the Romanian National Meteorological Administration (ANM) and the European Centre for Medium-Range Weather Forecasts (ECMWF), to develop and maintain a robust sensor network. This network can be integrated with the Navy's existing communication and data analysis infrastructure to provide timely alerts and decision-support tools for naval commanders.

5. Challenges and Future Directions: Navigating the Complexities of Advanced Functional Materials in Green Defence

While the integration of advanced functional materials offers promising avenues for bolstering the Romanian Navy's resilience to climate change, several challenges and considerations must be thoughtfully addressed to ensure the successful and sustainable implementation of Green Defence strategies.
Cost and Scalability: Balancing Innovation and Economic Realities. A primary challenge associated with advanced functional materials is their cost. Some of these materials, particularly those requiring complex synthesis processes or incorporating rare elements, can be expensive to produce and implement on a large scale. The Romanian Navy, operating within budgetary constraints, must conduct rigorous cost-benefit analyses to identify the most effective and economically viable solutions (Tian er al., 2023). To mitigate this challenge, research and development efforts should focus on developing more cost-effective production methods and exploring alternative materials with comparable properties but lower costs (EC, 2020). Additionally, the Navy can prioritize the application of advanced functional materials to critical areas where their benefits demonstrably outweigh the costs, such as self-healing coatings for high-wear components or corrosion-resistant materials for essential infrastructure.
Environmental Impact: A Life-Cycle Perspective. While advanced functional materials offer significant environmental benefits in terms of reduced maintenance, extended lifespan, and improved energy efficiency, their production and disposal can pose environmental challenges. Some materials may require energy-intensive manufacturing processes or contain hazardous substances that necessitate careful management throughout their lifecycle (Henriques et al., 2023). To ensure a holistic approach to sustainability, the Romanian Navy should adopt a life-cycle assessment (LCA) framework, evaluating the environmental impact of advanced functional materials from raw material extraction to end-of-life disposal \cite{iso-14040}. LCA can inform the selection of materials with the lowest overall environmental footprint and guide the development of sustainable disposal and recycling practices, aligning with circular economy principles.
Integration and Standardization: Fostering Collaboration and Interoperability. The successful integration of advanced functional materials into naval operations requires a coordinated effort across diverse stakeholders, including researchers, engineers, manufacturers, and naval personnel. Standardization of materials, testing protocols, and maintenance procedures is essential to ensure consistent performance and interoperability across different platforms and systems. The Romanian Navy can establish strategic partnerships with research institutions, industry leaders, and international organizations to develop standardized guidelines and best practices for using advanced functional materials in naval applications. This collaborative approach can facilitate knowledge sharing, technology transfer, and the development of a skilled workforce capable of implementing and maintaining these cutting-edge technologies.
Future Directions. Looking ahead, several key areas warrant further research and development to maximize the potential of advanced functional materials for Green Defence, as:
-
Multifunctional Materials: Developing materials that combine multiple functionalities, such as self-healing, corrosion resistance, and sensing capabilities, can offer synergistic benefits in terms of performance, efficiency, and sustainability (Mckittrick & Chen, 2013).
-
Bio-Inspired Materials: Drawing inspiration from nature's elegant solutions, researchers can develop materials with properties such as self-cleaning, antifouling, and adaptive camouflage, further enhancing the resilience and sustainability of naval assets.
-
Smart Materials: Integrating sensors and actuators into materials can enable real-time monitoring and adaptive responses to changing environmental conditions, optimizing performance, and minimizing resource consumption (West, 1993; Inamuddin et al., 2020).

6. Conclusion

Climate change poses an undeniable and escalating threat to global security, with the Romanian Naval Forces facing a unique set of challenges in the increasingly volatile Black Sea region. Rising sea levels, intensified storms, ocean acidification, and disruptions to marine ecosystems demand a comprehensive and proactive response to ensure the Navy's continued operational effectiveness and the protection of Romania's maritime interests.
Green Defence emerges as a strategic imperative, offering a holistic framework for mitigating the impacts of climate change while enhancing the Navy's long-term resilience and mission capability. By embracing energy efficiency measures, integrating renewable energy sources, and adopting sustainable procurement practices, the Romanian Navy can reduce its environmental footprint, improve operational capabilities, and contribute to global efforts to combat climate change.
Integrating advanced functional materials represents a transformative opportunity for the Romanian Navy to further its Green Defence goals. Self-healing coatings, corrosion-resistant materials, lightweight composites, and sensor-enabled technologies offer innovative solutions to address the specific challenges posed by the Black Sea's changing environment. These materials can enhance the durability, longevity, and performance of naval assets, reduce maintenance requirements, and improve energy efficiency, ultimately contributing to a more sustainable and resilient naval force.
While the adoption of Green Defence strategies and advanced functional materials presents undeniable advantages, it is not without its challenges. Cost considerations, environmental impact assessments, the need for standardization, and fostering collaboration across sectors are all critical aspects that must be thoughtfully addressed to ensure the long-term viability and effectiveness of these initiatives.
The Romanian Navy, by investing in research and development, forging strategic partnerships, and embracing a holistic approach to Green Defence, can harness the transformative potential of advanced functional materials to navigate the complexities of climate change \cite{nato23}. This will not only bolster the Navy's operational readiness and resilience but also position Romania as a leader in sustainable maritime practices, contributing to regional stability and the global effort to address the intersecting challenges of climate change and security.

Acknowledgements

The authors would like to express their sincere gratitude to PhD. Alecsandru Vladimir Chirosca, for the invaluable assistance in proofreading the manuscript and offered insightful feedback. His contribution have significantly improved the quality of this research.

References

  1. A European Green Deal. (2020). Retrieved from https://commission.europa.eu/strategy-and-policy/priorities-2019-2024/european-green-deal_en.
  2. Abbas, M., & Shafiee, M. (2020). An overview of maintenance management strategies for corroded steel structures in extreme marine environments. Marine Structures, 71, 102718. [CrossRef]
  3. Ahmed, A., Guo, S., Zhang, Z., Shi, C., & Zhu, D. (2020). A review on durability of fiber reinforced polymer (FRP) bars reinforced seawater sea sand concrete. Construction and Building Materials, 256, 119484. [CrossRef]
  4. American Concrete Institute. (1984). Guide for the Design and Construction of Fixed Offshore Concrete Structures (ACI 357R-07). Retrieved from http://civilwares.free.fr/ACI/MCP04/357r_84.pdf.
  5. Avsar, N. B., Kutoglu, S. H., Erol, B., & Jin, S. (2015). Coastal risk analysis of the Black Sea under the sea level rise. In FIG Working Week: 17-21. Retrieved from https://www.fig.net/resources/proceedings/fig_proceedings/fig2015/papers/ts05a/TS05A_avsar_kutoglu_et_al_7725.pdf.
  6. Baley, C., Davies, P., Troalen, W., Chamley, A., Dinham-Price, I., Marchandise, A., & Keryvin, V. (2024). Sustainable polymer composite marine structures: Developments and challenges. Progress in Materials Science, 145, 101307. [CrossRef]
  7. Barbero, E. J. (2017). Introduction to Composite Materials Design (3rd ed.). CRC Press. [CrossRef]
  8. Beavers, J. A., Koch, G. H., & Berry, W. E. (1986). Corrosion of Metals in Marine Environments – A State-of-the-Art Report. Retrieved from https://api.semanticscholar.org/CorpusID:136554476.
  9. Boicenco, L., Lazăr, L., Bișinicu, E., Vlas, O., Harcotă, G., Pantea, E., Tabarcea, C., & Timofte, F. (2019). Ecological Status of Romanian Black Sea Waters according to the Planktonic Communities. Cercetări Marine - Recherches Marines, 49(1), 34-56. [CrossRef]
  10. Burnett, M., Ashton, P., Hunt, A., Kamenetsky, D., McGinty, N., Quinn, D., … … Solomon, P. (2018). Advanced Materials and Manufacturing – Implications for Defence to 2040. Retrieved from https://www.dst.defence.gov.au/sites/default/files/publications/documents/DST-Group-GD-1022.pdf.
  11. Buzgaru, N., & Maftei, C. (2021). A review of flash floods in the Dobrogea Region. IOP Conference Series: Materials Science and Engineering, 1138(1), 12012. [CrossRef]
  12. Campbell, F. C. (2010). Structural Composite Materials. ASM International. Retrieved from https://books.google.ro/books?id=D3Wta8e07t0C.
  13. Carpentieri, G., & Skelton, R. E. (2017). On the minimal mass design of composite membranes. Composites Part B: Engineering, 115, 244-256. [CrossRef]
  14. Chen, S., Wang, J., Zhang, C., Li, M., Li, N., Wu, H., … Song, Y. (2023). Marine Structural Health Monitoring with Optical Fiber Sensors: A Review. Sensors, 23(4). [CrossRef]
  15. Copernicus Climate Change Service (C3S), & the World Meteorological Organization (WMO). (2023). European State of the Climate 2023. Retrieved from https://climate.copernicus.eu/esotc/2023.
  16. Daskalov, G. (2002). Overfishing drives a trophic cascade in the Black Sea. Marine Ecology-Progress Series - Mar Ecol-Progr Ser, 225, 53-63. [CrossRef]
  17. Department of Defense (US). (2021). Climate Risk Analysis. Retrieved from https://media.defense.gov/2021/Oct/21/2002877353/-1/-1/0/DOD-CLIMATE-RISK-ANALYSIS-FINAL.PDF.
  18. Dunn, B., Kamath, H., & Tarascon, J.-M. (2011). Electrical Energy Storage for the Grid: A Battery of Choices. Science, 334(6058), 928-935. [CrossRef]
  19. EC. (2023). Integrated National Energy and Climate Plan Of Romania 2021-2030 Update - First draft version. Retrieved from https://commission.europa.eu/system/files/2023-11/ROMANIA%20-%20DRAFT%20UPDATED%20NECP%202021-2030.pdf.
  20. Elge, M. (2021). Analysis of Black Sea Ocean Acidification. International Journal of Environment and Geoinformatics, 8, 467-474. [CrossRef]
  21. Environment of Peace: Security in a New Era of Risk. (2022). Retrieved from https://www.sipri.org/publications/2022/policy-reports/environment-peace-security-new-era-risk.
  22. European Centre for Medium-Range Weather Forecasts (ECMWF). (n.d.). Retrieved from https://www.ecmwf.int/.
  23. Fangueiro, R., & Rana, S. (2020). Advanced Materials for Defense. Springer Cham. [CrossRef]
  24. FAO - Food and Agriculture Organization of the United Nations. (2020). The State of World Fisheries and Aquaculture 2020. Retrieved from https://openknowledge.fao.org/server/api/core/bitstreams/170b89c1-7946-4f4d-914a-fc56e54769de/content.
  25. Geissdoerfer, M., Savaget, P., Bocken, N. M. P., & Hultink, E. J. (2017). The Circular Economy – A new sustainability paradigm? Journal of Cleaner Production, 143, 757-768. [CrossRef]
  26. Güemes, A., Fernández-López, A., & Soller, B. (2010). Optical Fiber Distributed Sensing - Physical Principles and Applications. Structural Health Monitoring, 9(3), 233-245. [CrossRef]
  27. Henriques, R., Figueiredo, F., & Nunes, J. (2023). Product-Services for a Resource-Efficient and Circular Economy: An Updated Review. Sustainability, 15, 1-24. [CrossRef]
  28. Hillewaere, X. K. D., & Du Prez, F. E. (2015). Fifteen chemistries for autonomous external self-healing polymers and composites. Progress in Polymer Science, 49-50, 121-153. [CrossRef]
  29. Howell, P. A. (2020). Nondestructive Evaluation (NDE) Methods and Capabilities Handbook. NASA/TM-2020-220568/Volume II/Part 2.
  30. Hrab, D.-E. (2023, November). Procurement programs challenges for the sustainability of the Romanian military logistics. [CrossRef]
  31. IMO. (2018). Initial IMO Strategy on Reduction of GHG Emissions from Ships. Retrieved from https://www.imo.org/en/OurWork/Environment/Pages/Vision-and-level-of-ambition-of-the-Initial-IMO-Strategy.aspx.
  32. Inamuddin, B. R., & Asiri, A. M. (2020). Actuators and Their Applications: Fundamentals, Principles, Materials, and Emerging Technologies. Wiley.
  33. International Institute for Strategic Studies. (2020). The Military Balance 2020. Retrieved from https://www.iiss.org/publications/the-military-balance/military-balance-2020-book/.
  34. IPCC. (2023). Climate Change 2021 – The Physical Science Basis: Working Group I Contribution to the Sixth Assessment Report of the Intergovernmental Panel on Climate Change (Intergovernmental Panel on Climate Change, Ed.). Cambridge University Press.
  35. Jones, D. A. (1991). Principles and prevention of corrosion. Retrieved from https://api.semanticscholar.org/CorpusID:136706982.
  36. Korshenko, A., Denga, Y., B, G., Machitadze, N., & Oros, A. (2008). State of the environment of the Black Sea (2001-2006/7) / Chapter 3 “The state of the chemical pollution”. Korshenko A, Denga Y, Gvakharia B, Machitadze N, Oros A. Edited by Temel Oguz. Publications on the Protection of the Black Sea Against Pollution (BSC) 2008-3, Istanbul, Turkey, p. 448. Retrieved from http://www.blacksea-commission.org/_publ-SOE2009.asp).
  37. Laque, F. L. (1975). Marine corrosion: causes and prevention. Retrieved from https://www.osti.gov/biblio/7265678.
  38. Lassesson, H., & Andersson, K. (2017). Energy efficiency in shipping. Department of Shipping and Marine Technology (Vol. 6).
  39. Lionello, P., & Scarascia, L. (2018a). The relation between climate change in the Mediterranean region and global warming. Regional Environmental Change, 18. [CrossRef]
  40. Lionello, P., & Scarascia, L. (2018b). The relation between climate change in the Mediterranean region and global warming. Regional Environmental Change, 18. [CrossRef]
  41. Mallick, P. K. (2007). Fiber-Reinforced Composites Materials, Manufacturing, and Design (3rd ed.). CRC Press. [CrossRef]
  42. Materials: Introduction and Applications Witold Brostow and Haley E. Hagg Lobland. (2017). MRS Bulletin, 42(12), 974. [CrossRef]
  43. Mckittrick, J., & Chen, P.-Y. (2013). Structural Biological Materials: Critical Mechanics-Materials Connections. Science (New York, N.Y.), 339, 773-779. [CrossRef]
  44. Melchers, R. E., & Li, C. Q. (2009). Reinforcement corrosion initiation and activation times in concrete structures exposed to severe marine environments. Cement and Concrete Research, 39(11), 1068-1076. [CrossRef]
  45. Meyendorf, N. (2021). Handbook of Nondestructive Evaluation 4.0. Springer.
  46. Mihailov, M.-E., Buga, L., Spînu, A.-D., Dumitrache, L., Constantinoiu, L.-F., & Tomescu-Chivu, M.-I. (2018). Interconnection between Winds and Sea Level in the Western Black Sea Based on 10 Years Data Analysis from the Climate Change Perspective. Cercetări Marine - Recherches Marines, 48(1), 171-178. [CrossRef]
  47. Mihailov, M.-E., Grigorescu, L., & Pera, R. (2024). Climate Change and Security: The case for Black Sea. Strategic Impact, 88(3), 54-71. [CrossRef]
  48. Ministry of Defence (UK). (2021). Climate Change and Sustainability Strategic Approach. Retrieved from https://www.gov.uk/government/publications/ministry-of-defence-climate-change-and-sustainability-strategic-approach.
  49. Ministry of Environment and Climate Change Romania. (2023). Executive summary of the report Limiting climate change and its impact: an integrated approach for Romania. English translation. Presidential Administration of Romania, Department of Climate and Sustainability, Bucharest, Romania. Retrieved from https://www.presidency.ro/files/userfiles/2023-Executive%20summary%20in%20English.pdf.
  50. Ministry of Environment and Climate Change Romania’s Sixth National Communication on Climate Change and First Biennial Report. (2013). Retrieved from https://unfccc.int/sites/default/files/6th_nccc_and_1st_br_of_romania%5B1%5D.pdf.
  51. Ministry of National Defence. (2016). The military strategy of Romania - Modern Armed Forces for a Powerful Romania within Europe and Around the World. Retrieved from https://eda.europa.eu/docs/default-source/Defence-Procurement-Gateway/ro_milstrategy.pdf.
  52. Mohanty, A. K., Misra, M., & Drzal, L. T. (Eds.). (2005). Natural Fibers, Biopolymers, and Biocomposites (1st ed.). CRC Press. [CrossRef]
  53. Morris, W., & Vazquez, M. (2002). Corrosion of reinforced concrete exposed to marine environment. Corrosion Reviews, 20. [CrossRef]
  54. Nan Tian Diego Lopes da Silva, X. L., & Scarazzato, L. (2023). Trends in World Military Expenditure. Stockholm International Peace Research Institute.
  55. National Data Buoy Center. (2023). Retrieved from https://www.ndbc.noaa.gov/.
  56. North Atlantic Treaty Organization (NATO). (2023). NATO Climate Change and Security Action Plan. Retrieved from https://www.nato.int/cps/en/natohq/official_texts_185174.htm?selectedLocale=en.
  57. Oguz, T. (2005). Long-Term Impacts of Anthropogenic Forcing on the Black Sea Ecosystem. Oceanography, 18, 112-121. [CrossRef]
  58. Oguz, T. (2008). General Oceanographic Properties: Physico-Chemical and Climatic Features. State of Environment of the Black Sea (2001-2006/7). Publication of the Commission on the Protection of the Black Sea Against Pollution (BSC), 39-60.
  59. Presidential Administration. (2020). National Defence Strategy. Retrieved from https://www.presidency.ro/files/userfiles/National_Defence_Strategy_2020_2024.pdf.
  60. Revie, R. W., & Uhlig, H. H. (2008). Corrosion and Corrosion Control: An Introduction to Corrosion Science and Engineering. Wiley Press. [CrossRef]
  61. Rizzuto, E., Downes, J., Radon, M., Egorov, G., Kawamura, Y., O’Neil, S., Skjong, R., & Teixeira, A. (2015). ISSC Committee IV.I: Design principles and criteria. Proceedings of the 19th International Ship and Offshore Structures Congress, 415-458. Retrieved from https://eprints.soton.ac.uk/382018/ Reference class.
  62. Romania’s National Sustainable Development Strategy 2030, adopted by the Romanian Government on 9 November 2018 through Government Decision 877/2018. (2018). Retrieved from https://dezvoltaredurabila.gov.ro/files/public/10000001/Romania-Sustainable-Development-Strategy-2030-en.pdf.
  63. Romanian Ministry of National Defence. (2020). National Defence Strategy. https://www.presidency.ro/files/userfiles/National_Defence_Strategy_2020_2024.pdf.
  64. Romanian National Meteorological Administration (ANM). (n.d.). Retrieved from https://www.meteoromania.ro/.
  65. Santos, J. L., & Farahi, F. (2014). Handbook of Optical Sensors. CRC Press. Retrieved from https://books.google.ro/books?id=QvbRBQAAQBAJ.
  66. Scutaru, G. (2024). Black Sea’s offshore energy potential and its strategic role at a regional and continental leve. Retrieved from https://newstrategycenter.ro/wp-content/uploads/2024/03/Studiu-Kas-Black-Sea-final-version.pdf.
  67. Sweet, W., Kopp, R., Weaver, C., Obeysekera, J., Horton, R., Thieler, E., & Zervas, C. (2017). Global and regional sea level rise scenarios for the United States. Technical report, The National Ocean Service (NOS) Center for Operational Oceanographic Products and Services (CO- OPS).
  68. Tanash, A., & Muthusamy, K. (2022). Concrete Industry, Environment Issue, and Green Concrete: A Review. Construction, 2, 1-9. [CrossRef]
  69. Thakur, V. K., & Kessler, M. R. (2015). Self-healing polymer nanocomposite materials: A review. Polymer, 69, 369-383. [CrossRef]
  70. Udd, E., & Spillman, W. B. (2011). Fiber Optic Sensors: An Introduction for Engineers and Scientists. Wiley. Retrieved from https://books.google.ro/books?id=FDs850m70_gC.
  71. UNEP - United Nations Environment Programme. (2019). Greening the Blue Helmets: Environment, Natural Resources and UN Peacekeeping Operations. Retrieved from https://www.unep.org/resources/report/greening-blue-helmets-environment-natural-resources-and-un-peacekeeping-operations.
  72. UNGC. (2015). Supply Chain Sustainability: A Practical Guide for Continuous Improvement (2nd ed.). Technical report, United Nations Global Compact.
  73. Valdez, B., Ramirez, J., Eliezer, A., Schorr, M., Ramos, R., & Salinas, R. (2016). Corrosion assessment of infrastructure assets in coastal seas. Journal of Marine Engineering and Technology, 15(3), 124-134. [CrossRef]
  74. Vousdoukas, M. I., Mentaschi, L. Voukouvalas, E., Verlaan, M., Jevrejeva, S., Jackson, L. P., & Feyen, L. (2018). Global probabilistic projections of extreme sea levels show intensification of coastal flood hazard. Nature Communications, 9(1), 2360. [CrossRef]
  75. Wang, Y., Pang, X., X. C. J. H. P. W., & Gholipour, J. (2018). Corrosion Performance of Additive Manufactured Nickel Aluminum Bronze Alloy, NATO Science and Technology Organization - NATO UNCLASSIFIED RELEASABLE TO AUS, FIN AND SWE.
  76. Wen, S., & Cao, M. (2023). Review on degradation behavior of fiber-reinforced polymer bars in marine environments. Journal of Materials Science, 58, 1-33. [CrossRef]
  77. West, J. (1993). Basics of actuator technology. Lasers & Optronics, 12(9), 21-25.
  78. White, S. R., Sottos, N. R., Geubelle, P. H., Moore, J. S., Kessler, M. R., Sriram, S. R., … Viswanathan, S. (2001). Autonomic healing of polymer composites. Nature, 409(6822), 794-797. [CrossRef]
  79. Williams, G., & Pye, A. (2016). Sustainable Design and Manufacturing 2016. Springer Cham. [CrossRef]
  80. Yang, Y., & Urban, M. W. (2013). Self-healing polymeric materials. Chem Soc Rev, 42(17), 7446-7467.
  81. Yebra, D. M., Kiil, S., & Dam-Johansen, K. (2004). Antifouling technology—past, present and future steps towards efficient and environmentally friendly antifouling coatings. Progress in Organic Coatings, 50(2), 75-104. [CrossRef]
Figure 1. Conceptual Framework - Core principles of Green Defence for the Romanian Navy.
Figure 1. Conceptual Framework - Core principles of Green Defence for the Romanian Navy.
Preprints 141362 g001
Figure 2. Conceptual Framework - Self-healing ship coatings for Enhanced Durability and reduced maintenance.
Figure 2. Conceptual Framework - Self-healing ship coatings for Enhanced Durability and reduced maintenance.
Preprints 141362 g002
Figure 3. Conceptual Framework - Corrosion-Resistant infrastructure for long-term sustainability.
Figure 3. Conceptual Framework - Corrosion-Resistant infrastructure for long-term sustainability.
Preprints 141362 g003
Disclaimer/Publisher’s Note: The statements, opinions and data contained in all publications are solely those of the individual author(s) and contributor(s) and not of MDPI and/or the editor(s). MDPI and/or the editor(s) disclaim responsibility for any injury to people or property resulting from any ideas, methods, instructions or products referred to in the content.
Copyright: This open access article is published under a Creative Commons CC BY 4.0 license, which permit the free download, distribution, and reuse, provided that the author and preprint are cited in any reuse.
Prerpints.org logo

Preprints.org is a free preprint server supported by MDPI in Basel, Switzerland.

Subscribe

Disclaimer

Terms of Use

Privacy Policy

Privacy Settings

© 2025 MDPI (Basel, Switzerland) unless otherwise stated