Preprint
Article

This version is not peer-reviewed.

Physiological, Proteomic, and Biochemical analysis Reveal Possible Cross-Tolerance in metabolism and heat response proteins in response to Heat and Water Stress in Soybean

Submitted:

30 October 2019

Posted:

31 October 2019

You are already at the latest version

Abstract
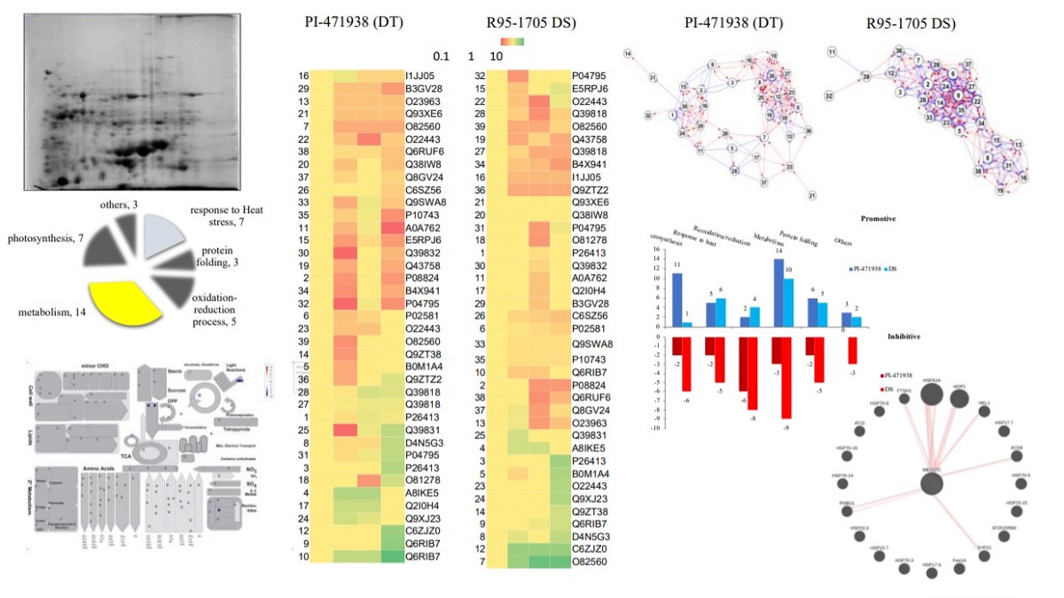
Water stress (WS) and heat stress (HS) have a negative effect on soybean plant growth and crop productivity. During WS, soybean plants opt for survival through ion homeostasis and the conformations of proteins are disconcerted as plant cells lose water while HS leads to difficulties in flowering and fruiting. Some of these changes include oxidative stress leading to the destruction of photosynthetic apparatus, macromolecules within cells and the onset of complex signaling cascades. Changes in the physiological characteristics, proteome, and certain metabolites investigated on molecular and cellular functions were studied in two soybean cultivars exposed to different heat and water stress conditions independently and in combination. Leaf protein composition was studied using 2-DE and complemented with MALDI TOF mass spectrometry. While two cultivars displayed genetic variation in response to water and heat stress, thirty-nine proteins were significantly altered in their relative abundance in response to WS, HS and combined WS+HS in both cultivars; a majority of them involved in metabolism, response to heat and photosynthesis showing significant cross-tolerance mechanisms. Functional analysis revealing a majority of heat responsive-proteins were more abundant during HS and combined stress (WS+HS) whereas these proteins were low to WS in cultivar PI 471938 and heat shock proteins were in low abundance to water, heat and combined stresses in cultivar R95-1705. Most protein abundances were not correlated with their expression at mRNA levels in PI cultivar, however, in cultivar R 95, the expression levels of transcript follow their relative abundance in proteins. Our systems bioinformatics analyses revealed that MED37C, a probable mediator of RNA polymerase transcription II protein showed potential interacting partners in Arabidopsis and our studies signifies the marked impact of this protein in PI cultivar. Elevated activities in antioxidant enzymes indicate that the PI-371938 cultivar has the ability to restore the oxidation levels and sustain the plant during the stress. Our study hypothesizes the plant’s development of cross-stress tolerance which will help foster the ongoing ventures in genetic modifications in stress tolerance.
Keywords: 
;  ;  ;  ;  ;  
Copyright: This open access article is published under a Creative Commons CC BY 4.0 license, which permit the free download, distribution, and reuse, provided that the author and preprint are cited in any reuse.
Prerpints.org logo

Preprints.org is a free preprint server supported by MDPI in Basel, Switzerland.

Subscribe

Disclaimer

Terms of Use

Privacy Policy

Privacy Settings

© 2025 MDPI (Basel, Switzerland) unless otherwise stated