Preprint
Article

This version is not peer-reviewed.

Design and Realization of Dynamically Adjustable Multi-Pulse Real-Time Coherent Integration System

Submitted:

10 December 2025

Posted:

10 December 2025

You are already at the latest version

Abstract
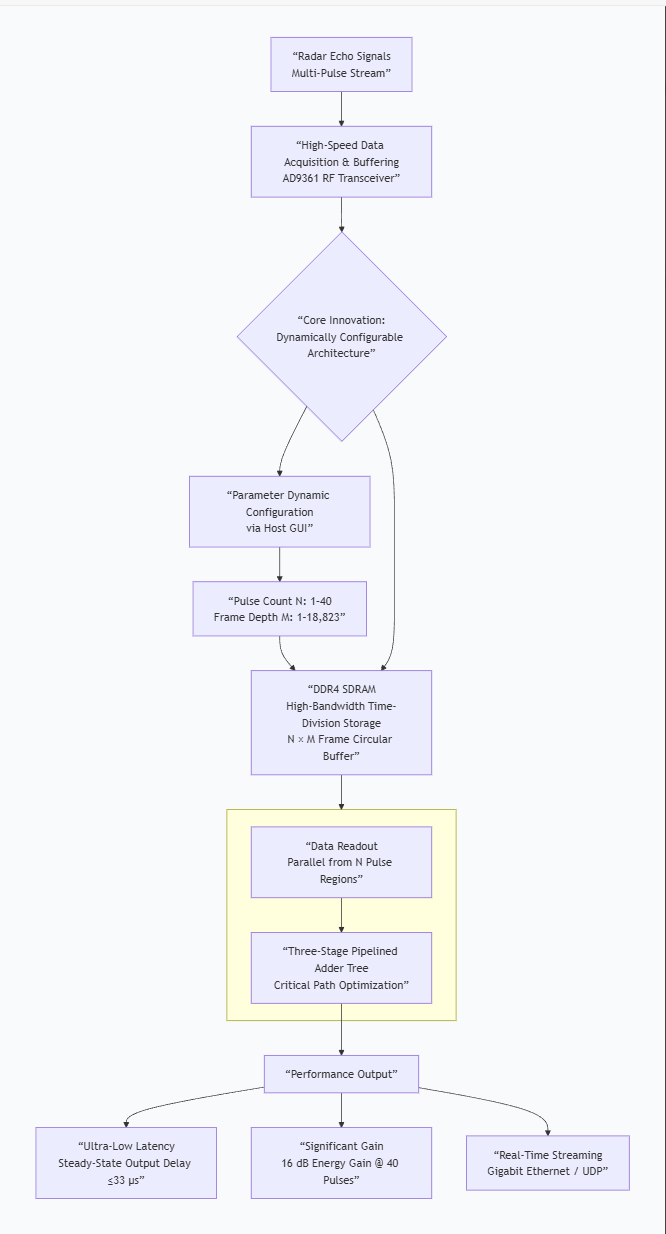
Radar signal coherent integration technology is a critical method to improve the performance of detection systems. However, existing techniques face challenges regarding real-time performance and the flexibility of multi-pulse coherent accumulation. In this paper, a dynamically configurable multi-pulse multi-frame real-time coherent integration system based on FPGA is designed and implemented, and the dynamic configuration of the number of pulses and the number of frames stored for each pulse is realized through the host computer. The experimental results show that the output signal delay of coherent integration is 33 microseconds at 40 pulses, and the energy gain reaches 16 dB at 40 pulses, which provides a dynamically configurable hardware platform and solution for real-time coherent integration of high-frame-count, multi-pulse radar signals.
Keywords: 
;  ;  ;  
Copyright: This open access article is published under a Creative Commons CC BY 4.0 license, which permit the free download, distribution, and reuse, provided that the author and preprint are cited in any reuse.
Prerpints.org logo

Preprints.org is a free preprint server supported by MDPI in Basel, Switzerland.

Subscribe

Disclaimer

Terms of Use

Privacy Policy

Privacy Settings

© 2025 MDPI (Basel, Switzerland) unless otherwise stated