Preprint
Article

This version is not peer-reviewed.

Sensitivity Driven Optimization of Asymmetric Mooring Systems for Floating Wind Turbines in Shallow Waters

Submitted:

06 November 2025

Posted:

07 November 2025

You are already at the latest version

Abstract
Offshore wind energy is a key enabler of the global net-zero transition. As nearshore fixed-bottom projects reach maturity, floating offshore wind turbines (FOWTs) are becoming the next major focus for large scale deployment. To accelerate this development and reduce construction costs, it is essential to optimize mooring systems through a systematic and performance driven framework. This study focuses on the mooring optimization of the Taiwan-developed DeltaFloat semi-submersible platform supporting a 15 MW turbine at a 70 m water depth offshore Hsinchu, Taiwan. A full chain catenary mooring system was designed based on site specific metocean conditions. The proposed framework integrates ANSYS AQWA and Orcina OrcaFlex simulations with sensitivity analyses and performance-based Fitness metrics including offset, inclination, and line tension to identify key parameters governing mooring behavior. Additionally, an analysis of variance (ANOVA) was conducted to quantitatively evaluate the statistical significance of each design parameter. Results indicate that mooring line length is the most influential factor affecting system performance, followed by line angle and diameter. Optimizing these parameters significantly improves platform stability and reduces tension loads without excessive material use. Building on the optimized symmetric configuration, an asymmetric mooring concept with unequal line lengths is proposed. The asymmetric layout achieves performance comparable to traditional 3×1 and 3×2 systems under extreme environmental conditions while demonstrating potential reductions in material use and overall cost. Nevertheless, the unbalanced load distribution highlights the need for multi scenario validation and fatigue assessment to ensure long-term reliability. Overall, the study establishes a comprehensive and sensitivity-based optimization framework for floating wind mooring systems. The findings provide a balanced and practical reference for the cost-efficient design of floating offshore wind farms in the Taiwan Strait and other shallow-water regions.
Keywords: 
;  ;  ;  ;  

1. Introduction

Wind energy is one of the fastest-growing sources of renewable and sustainable energy. The global offshore wind pipeline, including both operational and planned projects, has reached 453.6 GW, with Europe leading the way. While Europe and China currently dominate the more advanced stages of offshore wind development, the United States and Oceania are also making significant progress (McCoy et al., 2024). In the first half of 2024, Europe added 6.4 GW of new wind power capacity, with 5.7 GW contributed by the EU-27 countries. According to industry forecasts, global offshore wind capacity is projected to reach 486 GW (Bloomberg New Energy Finance, BNEF) or 421 GW (4C Offshore) by 2035. As more offshore wind resources are in deeper waters, accelerating the development of floating wind technology has become increasingly important. Floating wind systems allow turbines to operate in water depths greater than 60 meters, unlocking new opportunities in high-wind-speed regions located farther offshore. By 2030, the European Union is expected to achieve around 350 GW of total wind energy capacity, comprising 296 GW from onshore and 54 GW from offshore wind falling short of its 425 GW target as shown in Figure 1. (GWEC, 2024). Achieving this target and advancing toward net-zero carbon emissions will require accelerating the design and deployment of offshore wind technologies, including floating wind, to rapidly scale up clean energy production.
In Taiwan, offshore wind development has primarily focused on nearshore shallow waters using fixed-bottom foundations. However, as these areas become increasingly saturated, attention is shifting toward floating wind technology for deeper waters. According to the Global Wind Energy Council, more than 80% of the world’s offshore wind potential lies in waters deeper than 60 meters. In Taiwan, offshore areas exceeding this depth are estimated to have the potential to support up to 9 GW of installed capacity (Lu et al., 2015). However, the cost of installing traditional fixed-bottom wind turbines rises sharply beyond this depth (Hywind Kincardine Windfloat Atlantic Fukushima Forward, 2023). As a result, floating wind turbines are increasingly recognized as the most viable solution for wind energy development in deep-water regions, as illustrated in Figure 2.
Taiwan’s challenging environmental conditions particularly typhoons and earthquakes require mooring systems proven overseas to undergo rigorous re-evaluation to ensure adequate load-bearing capacity and navigational safety. This is vital for maintaining structural integrity and long-term reliability.
Floating platforms are continuously exposed to wind, waves, and currents that induce drift, which must be controlled within safe operating limits. Excessive motion can cause deviation from optimal wind zones, risk of collision, and increased maintenance costs, especially under extreme conditions (McMillan et al., 2024). Therefore, an effective mooring system is essential to ensure platform stability and reliable turbine operation.
To ensure a comprehensive assessment during the initial design phase, external environmental conditions are categorized into four limit states, as defined by DNV-OS-E301 (DNV-OS-E301, 2021):
  • ULS (Ultimate Limit State): Evaluates the maximum tension in mooring lines under extreme environmental conditions.
  • FLS (Fatigue Limit State): Assesses the fatigue life of mooring lines subjected to long-term waves and wind loading.
  • ALS (Accidental Limit State): Considers the impact of mooring line failure, vessel collisions, or other accidental events.
  • SLS (Serviceability Limit State): Examines platform performance and stability under normal operating conditions.
This study will first assess whether the mooring line tensions and platform motion responses under ULS conditions provide sufficient safety margins to ensure the overall stability of the system. Based on these results, further evaluations under SLS, FLS, and ALS conditions will be progressively carried out to complete the overall design assessment.
Based on the preceding discussion, this study selects the catenary mooring system as a widely used solution for shallow-water offshore engineering as the target design. Among various mooring line configurations, pure chain mooring lines without additional modifications exhibit the steepest restoring force curve. Therefore, this study does not incorporate any additional modifications, such as clump weights or buoys. Instead, the mooring system will be designed using unmodified chain material, following catenary theory. This approach simplifies the design parameters and allows for a clearer comparison of mooring line behavior across different configurations.
Shallow water depth constraints cause significant variation in the touchdown point (TDP) of mooring lines. When the touchdown section is lifted off the seabed, it can generate high instantaneous tension. If the mooring system is poorly designed, this can accelerate chain fatigue and increase the risk of system failure. The horizontal restoring force curve of mooring lines shows that excessive pre-tension may amplify platform motion, leading to a sharp rise in restoring forces. Additionally, under depth-limited conditions (Huang & Yang, 2021), mooring tension fluctuations tend to become more severe in shallow waters.
Therefore, in addition to meeting the basic safety requirements of floating wind turbine platforms such as limiting drift and controlling platform inclination mooring system design must also optimize tension distribution to reduce the risk of failure caused by excessive loads. As the deployment of large-scale wind turbines expands, cost-effective mooring system design becomes increasingly critical. This study focuses on eliminating unnecessary redundancy and reinforcing key load-bearing components to improve design efficiency, lower the LCOE, and enhance overall project feasibility.
Building on the findings of (Yue et al., 2023), this study examines how mooring layout parameters affect platform motions and mooring dynamics based on the system’s dynamic response. By optimizing these parameters and using algorithmic methods, we aim to enhance wind-farm stability, lower collision risk, and reduce economic losses. Focusing on asymmetric mooring, the study targets reduced drift and improved overall stability. Results show that asymmetric layouts can enhance stability while cutting material redundancy and unnecessary motions. Prior work by (Formosa & Sant, 2022) indicates that asymmetric systems strongly influence pitch, roll, and line tensions. (Yu et al., 2024) f further show that directional environmental loads can make symmetric layouts suboptimal under some conditions.
According to (Mulyadi et al., 2024) a fourteen-line asymmetric system for offshore aquaculture that maintained integrity and stability while limiting environmental impact. The results demonstrate that this asymmetric configuration provides excellent structural integrity and stability, effectively withstanding environmental loads while minimizing the system’s impact on coastal ecosystems.
Overall, mooring optimization effectively reduces platform motions. Under relatively uniform conditions, a well-designed asymmetric configuration achieved by tuning parameters such as line length and line can improve stability, balance tension distribution, and lower costs.
In this study, a three-stage design spiral approach is adopted to systematically refine and optimize the mooring system configuration for floating wind platforms in the Taiwan Strait. The first stage involves the development of a three-line mooring system, primarily aimed at identifying fundamental design trends and understanding the relationship between mooring parameters and platform motion responses. Based on these insights, the second stage introduces a six-line mooring configuration. Statistical analysis, specifically Analysis of Variance (ANOVA), is applied to determine the key design parameters that significantly influence system performance, with an emphasis on minimizing failure risk and ensuring cost-effectiveness. In the final stage, an asymmetric mooring layout is proposed and optimized. This configuration aims to achieve a balance between structural safety and economic feasibility, ultimately providing a more practical solution tailored to Taiwan’s unique offshore environmental conditions, as shown in Figure 3.

2. Floating Wind Turbine Model

2.1. Wind Turbine

To align with the trend of increasing wind turbine size, this study utilizes the IEA-15MW reference wind turbine, which has a larger installed capacity and is more widely used, for numerical simulation. The detailed specifications of this turbine can be found in the report published by the International Energy Agency (IEA) (Gaertner et al., 2020). The 15MW wind turbine key parameters used in the OrcaFlex simulation are listed in Table 1. The power curve and wind thrust curve of the wind turbine are shown in Figure 4, which serves as the basis for mooring fatigue analysis in this study.

2.2. Floater Design

The original DeltaFloat semi-submersible platform was proposed and designed to support a 10 MW wind turbine. Its structure primarily consists of three vertical columns connected by horizontal pontoons, featuring an eccentric tower design that offers advantages in turbine installation while reducing the platform’s steel weight and overall costs.
To improve the platform’s fundamental performance for supporting a 15 MW wind turbine (Chung, 2024), this study introduces minor dimensional adjustments to meet the structural integrity and stability requirements of the larger turbine, as shown in Table 2. Despite these modifications, the platform retains its shallow draft characteristics, preserving its ease of installation as a key advantage, as shown in Figure 5.

2.3. Mooring System

This study focuses on optimizing various pure chain catenary mooring systems as the selected mooring configuration. An anchor radius of 800 meters is adopted, following the proposal by (Chen, 2024). The fairleads are positioned 14 meters below the water surface, and all calculations are based on the use of R4-grade studless chains. In accordance with the (DNV-OS-E302, 2022), the MBL for the selected mooring chains has been calculated and is summarized in Table 3.

3. Environmental Conditions

3.1. Summary of Extreme Conditions

Based on the collected metocean data, the extreme environmental conditions for the offshore area of Hsinchu at a water depth of 70 meters have been defined. These conditions incorporate the key environmental factors wave characteristics, current speed, and wind conditions to enable a comprehensive assessment of the selected site.
The wave conditions are modeled based on a 50-year typhoon return period, utilizing the JONSWAP wave spectrum to ensure realistic and accurate wave representation. Additionally, the wind and current speeds corresponding to a 1-year return period are evaluated based on the findings of (Chung et al., 2023). Detailed information is presented in Table 4.

3.2. Normal Environmental Conditions

This study references the normal sea state data presented by (Su, 2024), in which ERA5 reanalysis data was used to investigate and statistically analyze the sea conditions offshore of Hsinchu. ERA5 is the fifth-generation global reanalysis dataset developed by the European Centre for Medium-Range Weather Forecasts (ECMWF), providing hourly atmospheric, land, and oceanic data. It is recognized as one of the most advanced global reanalysis datasets currently available (Climate Data Store, 2025). In this study, ERA5 data from 2013 to 2022 is used as input for wind and wave conditions, with data extracted from the node located at 25.0°N, 120.5°E. Meanwhile, current data is sourced from measurements collected by the Hsinchu buoy in 2021, as illustrated in Figure 6.
According to (Su, 2024), northeast monsoon winds raise Taiwan Strait wind speeds from October to March, typically within the IEA-15 MW turbine’s rated range (11–25 m/s), creating favorable generation conditions. This monsoon period is thus used as the representative normal condition to assess mooring safety and performance, since turbine operation then strongly affects mooring tensions and platform responses.
Furthermore, the study by (Chen, 2024) highlights a strong correlation between mooring line fatigue damage and wind speed. Chen’s analysis indicates that when the wind speed reaches 12 m/s corresponding to the maximum wind thrust design condition for the 15 MW wind turbine the mooring lines experience the highest fatigue damage.
In summary, it is evident that wind speed is closely related to the performance of the wind turbine. When the wind speed exceeds 11 m/s, it becomes a critical indicator for evaluating both the SLS and the FLS of the system equipped with the IEA-15MW wind turbine. Therefore, this study designs and conducts evaluations of normal operating conditions based on these findings. Detailed information is summarized in Table 5.

4. Methodology

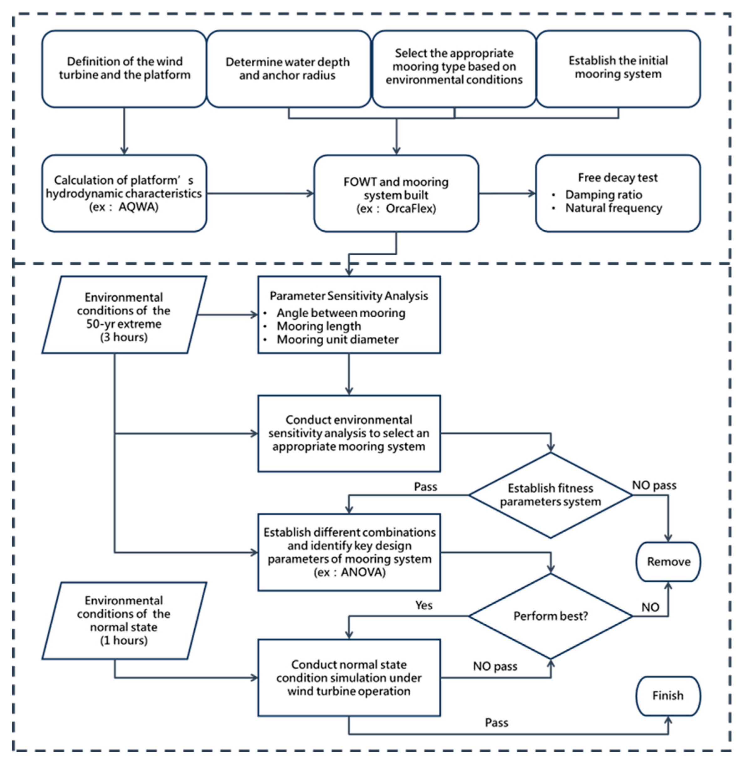
This chapter aims to introduce the methodology used in this study, with the workflow simplified into a flowchart (Figure 7). The primary numerical simulation tools employed are ANSYS AQWA and Orcina OrcaFlex. First, AQWA is used to compute frequency-domain platform motion responses and obtain hydrodynamic parameters, which are then imported into OrcaFlex. Next, environmental conditions and initial mooring configurations are set up in OrcaFlex, followed by the coupled dynamic time-domain analysis of the wind turbine, platform, and mooring system.

4.1. ANSYS AQWA

AQWA is a numerical simulation software widely validated by major classification societies, including DNV (Norway), Lloyd’s Register (UK), China Classification Society (CCS, China), RINA (Italy), and ABS (USA). It utilizes the Boundary Element Method to solve potential flow numerical hydrodynamics solutions. In its computations, AQWA assumes the fluid is homogeneous, incompressible, inviscid, and irrotational, employing 3D radiation and diffraction theory for analysis.(Aqwa Theory Manual, 2021)
Equation of motion that is used in AQWA, can be written as:
F ω = ( M + M A ( ω ) ) X ¨ + D + B ω X ˙ + K + K H X
where F_ωis the sum of Froude-Krylov excitation force and wave diffraction force, Mis structure mass (includes platform and ballast), M_A (ω) and B(ω) are the radiation added mass and damping in the frequency domain, D is linear structural/viscous damping, and K is the hydrostatic restoring, K_H is the mooring/tower stiffness.

4.2. Orcina OrcaFlex

OrcaFlex, developed by Orcina, is a dynamic analysis software widely used across industries such as oil & gas, wind energy, oceanography, seismic studies, and aquaculture. In this study, OrcaFlex is utilized for floating platform analysis, mooring system design, and stability assessment. However, OrcaFlex does not compute hydrodynamic radiation effects. Therefore, hydrodynamic calculations are first performed in ANSYS AQWA, and the results are then imported into OrcaFlex for further analysis. (Orcina, 2021)

4.2.1. Equation of Motion

In OrcaFlex, the time-domain calculation for a floater is based on the following equation:
M x , a + C x , v + K x = F x , v , t
where M(x,a) is the system of inertia force, C(x,v) is the damping force, and K(x) is the stiffness force, F(x,v,t) is the external force loading on floater.

4.2.2. Morrison Equation

In OrcaFlex, the Morison equation is the primary method for calculating hydrodynamic forces acting on lines (mooring) and six-degree-of-freedom floating bodies (6D Buoys), which are commonly used in small offshore structures. Originally proposed by Morison et al. (1950), this equation estimates forces on fixed vertical cylinders and consists of two main components: fluid inertia force related to the acceleration of water particles and drag force related to the velocity of particles. The original equation is written as:
f = C m Δ a f + 1 2 ρ C d A v f v f
where f is the total fluid force, C_m is the floater inertia coefficient, Δ is the floater of fluid displaced, a_f is the fluid acceleration relative to earth, ρ is water density, C_d is the drag coefficient, A is the drag area, v_f is the fluid velocity relative to earth.

4.3. Floating Wind Turbine Design Requirements

According toDNV-RP-0286, 2019, under normal operating conditions (e.g., IEC-61400 design load cases DLC 1.2 and 1.6), the average inclination angle of a floating wind turbine (FOWT) should not exceed 5°, with a maximum limit of 10° during operation. Under shutdown and extreme conditions (e.g., DLC 6.1 and 6.2), the tilt angle of a non-operational FOWT should not exceed 15°.
For horizontal motion limits, the COREWIND D2.1 report (D2.1 Review of the State of the Art of Mooring and Anchoring Designs, Technical Challenges and Identification of Relevant DLCs, 2021) provides the following recommendations:
  • A maximum drift distance of 30 meters for water depths of 60–100 meters.
  • A maximum drift distance of 30–60 meters for water depths of 100–250 meters.
  • A maximum drift distance of approximately 5–12% of the water depth for sites deeper than 250 meters.
Since this study focuses on a shallow-water site at 70 meters depth, a 30-meter maximum drift limit is adopted as the reference standard.
The calculation methods for evaluating platform motion responses, including offset and inclination, are as follows:
O f f s e t =   x d 2 + y d 2 I n c l i n a t i o n = t a n 1 tan 2 θ x + tan 2 θ y
where x_d is the platform displacement along the x-axis, y_d is the platform displacement along the y-axis, θ_x is the platform pitch angle, and θ_y is the platform roll angle.

4.4. Statistical Methods

4.4.1. Fitness Parameter

Based on (Rentschler et al., 2019), The Fitness function is commonly used to evaluate the performance of various dynamic cable configurations, considering factors such as fatigue damage, maximum curvature, maximum tension, and buoyancy module length. The goal is to minimize the Fitness value, which serves as the objective function in the genetic algorithm optimization process.
Building on this concept, the present study redefines the Fitness function to establish a set of evaluation criteria specifically tailored for mooring system optimization. By assessing the mooring system under ULS conditions and aiming to minimize the Fitness value, the evaluation framework guides the design toward improved overall safety and stability. Based on the recommendations of (D2.1 Review of the State of the Art of Mooring and Anchoring Designs, Technical Challenges and Identification of Relevant DLCs, 2021) and (DNV-RP-0286, 2019), the MOR is set to 30m, and the MIR is set to 15°. Combining the above considerations, the Fitness of the mooring system is defined as follows:
F i t n s s ( U L S ) = T m a x 0.95 M B L + O m a x M O R + I m a x M I R
where Tmax is the maximum tension in the mooring line, MBL is the minimum breaking load of the mooring line, Omax is the maximum offset range, MOR is the maximum allowable offset range, Imax is the maximum inclination range, MIR is the maximum allowable inclination range.

4.4.2. Analysis of Variance (ANOVA)

Analysis of Variance (ANOVA) is a statistical technique used to compare multiple datasets and determine whether significant differences exist among them. This method is widely applied across engineering, science, and business fields to analyze experimental results and assess variability within data sets. One of the key advantages of ANOVA is its ability to efficiently compare multiple groups while controlling the risk of Type I error, which occurs when a true null hypothesis is incorrectly rejected.
In this study, ANOVA is applied to identify the key parameters that significantly influence mooring line performance within the proposed system. The ANOVA process used in this study is outlined in the following steps.
  • Between-group variation (SSB)
The variation between groups (SSB) represents the differences among group means. If the means of different groups vary significantly, SSB will be large, indicating a pronounced difference between groups. SSB is computed as follows:
S c = n i X ¯ i X ¯ T 2
where n i is the sample size of group i,  X ¯ i is the meaning of group i,  X ¯ T ​ is the overall meaning of all samples.
  • Within-group variation (SSW, Residual)
The variation within groups (SSW) measures how dispersed the data points are inside each group. A larger SSW indicates higher data variability within groups, which may be attributed to random variation. SSW is given by:
S S W = X ¯ i j X ¯ i 2
where X ¯ i j represents the value of the jth sample in group i, X ¯ i is the meaning of group i.
  • Total Variation (SST)
Total variation (SST) is the sum of the between-group variation (SSB) and the within-group variation (SSW). A higher SST indicates greater overall dispersion of the data, suggesting that external factors or random variation have a significant impact. SST is given by:
S S T = S S B + S S W
  • Degrees of Freedom (df)
Degrees of freedom represent the number of independent values that can vary within the statistical analysis. The degrees of freedom for between-group variation ( d f B ​) and within-group variation ( d f W ​) are defined as follows:
d f B = k 1 d f W = N k
where k is the number of levels for the factor, N is the total sample size.
  • Mean Square (MS) Calculation
The mean square values measure the average degree of variation .The mean square between groups (MSB) represents the variation among groups and is calculated as:
M S B = S S B d f B
A large MSB indicates significant differences between groups.
The mean square within groups (MSW) represents the variation within groups and is calculated as:
M S W = S S W d f W
A large MSW suggests a high level of random variation within groups.
  • Calculation of the F-value
The F-value represents the ratio of between-group variation to within-group variation, expressed as follows:
F = M S B M S W
A larger F-value suggests that the variation between groups (SSB) is significantly greater than the variation within groups (SSW), indicating that the difference between groups is statistically significant.
  • F-Test Decision Criteria
After calculating the F-value, the corresponding p-value is determined using reference tables to assess whether the independent variable has a statistically significant impact on the dependent variable. The commonly used significance level (α) of 0.05 is a long-standing statistical convention, originally proposed by (Fisher, 1992).
In practical applications, a p-value less than 0.05 typically indicates that the observed differences between groups are unlikely to have occurred by random chance and are therefore considered statistically significant. This result leads to the rejection of the null hypothesis ( H 0 ) and suggests the presence of a real effect.

5. Numerical Model Result and Discussions

5.1. Free Decay Test

In this section, all free decay tests are performed without mooring lines installed, focusing on the degrees of freedom among the six DOFs that are primarily governed by the platform’s inherent restoring forces specifically, Heave and Pitch. These motions are less influenced by mooring effects and more representative of the platform’s natural behavior. The objective of these tests is to identify the platform’s natural periods and validate the accuracy of the numerical model, thereby ensuring sufficient confidence in the model’s reliability for subsequent simulation analyses. At the same time, the natural periods will be verified to ensure they are well separated from the typical wave periods in the target sea area, reducing the risk of resonance and enhancing structural safety, as shown in Figure 8.

5.2. Three-Line Mooring System Optimization

The study begins with the design of a three-line baseline mooring system. To efficiently evaluate and optimize mooring configuration parameters, the environmental incident angle is initially fixed at 0 degrees as shown in Figure 9. This simplification allows for a focused screening and optimization of key design parameters, including mooring line length and line diameter, before proceeding to more complex multi-directional environmental analyses.
According to the fitness comparison results for the three-line mooring system, illustrating the effects of mooring line length and diameter on overall performance. When the line diameter is fixed at 152 mm, the total fitness decreases markedly by increasing line length, reaching a minimum at L770, which achieves the most balanced response among tension, offset, and inclination. When the mooring line length is fixed at 770 m, varying the line diameter shows that the D180 mm configuration achieves the lowest total fitness value, making it the preferred choice for design optimization, as shown in Figure 10.
Overall, the three-line mooring system converges to an optimal configuration of L770 m line length and D180 mm diameter, providing a stable balance between tension control and platform motion performance under the 800 m anchor radius constraint.
To determine whether mooring line diameter and length are the dominant design parameters for this mooring system, we performed a combined sensitivity analysis. In this analysis, both parameters were varied simultaneously to observe their coupled effects on system performance. The goal is to validate whether the currently selected configuration represents the optimal setup for the three-line mooring system under the specified design conditions, and to provide a basis for further optimization if necessary.
In this analysis, the environmental incident angle is fixed at 0 degrees, and Line 1, which is aligned with the incident direction, is selected as the reference for tension analysis. However, based on the results of previous calculations, it was observed that variations in mooring line length or diameter have a minimal impact on platform inclination. Therefore, this parameter study will primarily focus on the comparison of mooring line tension and platform offset as the key performance indicators, as shown in Figure 11.
According to the results, increasing the mooring line length effectively reduces the maximum tension by relieving the system’s overall tension load. Nevertheless, this reduction comes with a corresponding increase in platform offset, which is consistent with the trends observed in previous analyses.
The results also reveal that mooring line length significantly influences the shape of the catenary segment. When the line length is relatively short (e.g., L760 case), the tension differences among various diameters (D137, D147, D152, D170, D180) are more pronounced. In contrast, when the line length increases to 780 m, these tension differences diminish, indicating a reduced sensitivity to diameter variations.
This suggests that in longer mooring configurations, the tension response is governed more by the shape of the catenary segment provided by the increased line length, rather than by the unit weight differences associated with varying line diameters. Therefore, it can be concluded that mooring line length is the dominant design parameter for catenary mooring systems in shallow-water applications.
It is worth noting that when the mooring line length is 760 meters, the platform offset appears to be greater than that of the 765-meter configuration when the mooring line diameter is increased (e.g., to D170 or D180). Upon further investigation, it was found that larger mooring line diameter enhances the restoring force during platform oscillation. However, with a shorter line length of 760 meters, the catenary segment becomes relatively stiff and limited in flexibility, causing the swinging forces to be transmitted more directly and rapidly to the platform. This results in excessive oscillation, leading to an unexpected increase in platform offset that deviates from the general trend.
These findings highlight the importance of carefully balancing both mooring line length and diameter in the design of catenary mooring systems, particularly in shallow-water or space-constrained environments, to ensure optimal system performance and avoid undesirable motion amplification.
Additionally, the results reveal that the intersection points of the overall trend lines for tension and offset occur at a mooring line length of approximately 767.5 meters, showing a slight deviation from the initially selected 770 meters. Based on this observation, L767.5 and L770 are selected for further comparison in the next phase of the analysis to determine the optimal mooring line length configuration.
Following this, a quantitative comparison will be conducted using the Fitness parameter, focusing on the maximum values of each performance indicator such as tension and platform motion under the evaluated environmental load directions (from 0 to 180°), as shown in Figure 12.

5.3. Six-Line Mooring System Optimization

Based on the optimization results of the three-line mooring system presented in Section 5.2, although the configuration meets international standards, it still exhibits limited tension redundancy under certain incident angles. Additionally, both the study (Mooring Systems for Floating Offshore Wind: Integrity Management Concepts, Risks and Mitigation, 2023) and (Castillo et al., 2023) have highlighted that three-line mooring systems generally lack sufficient safety redundancy in extreme or accidental scenarios.
In response to these concerns, this section proposes the development of a six-line mooring configuration. The objective is to reduce tension concentration and improve safety redundancy by increasing the number of mooring lines, thereby enhancing the overall reliability and robustness of the mooring system, as shown in Figure 13.
In a six-line mooring system, the environmental incident angle is fixed at 0 degrees, and analysis of a composite performance metric (combining mooring line tension, platform offset, and inclination) shows that mooring line length and diameter significantly influence overall system performance. Among the lengths examined, a 770 m mooring line (L770) achieves the lowest total fitness value (1.27), indicating the best balance of reduced tension, moderate offset, and limited inclination. In contrast, a shorter 760 m line (L760) produces excessive tension and deviates from the design trend and is therefore excluded from consideration. For line diameter, although the largest tested diameter of 180 mm (D180) yields the best performance (total fitness = 1.17), a 152 mm diameter (D152) is selected as the preferred option due to its nearly optimal fitness (1.28) combined with a more moderate cost.
Mooring line angles also play a crucial role in performance. Increasing the line deployment angle improves the system’s resistance to offset and inclination at the expense of slightly higher tension. Among the angles evaluated, a 30° line angle produces the lowest overall fitness value, representing the optimal trade-off, as shown in Figure 14.
Building on the completed optimization process described above, the Fitness values of all mooring line design parameters will now be integrated to support the next stage of analysis. Recognizing that the previous configurations may have been inconsistent or not fully comprehensive, this section will expand the exploration to include a broader range of parameter combinations. The goal is to identify the final optimal configuration for the six-line mooring system, ensuring a well-balanced design that meets performance and safety requirements. The combination selection in this section will follow the approach of previous studies (Xie et al., 2024), utilizing the Design of Experiments (DOE) method to systematically recombine different parameters and revalidate the reliability of earlier results.
  • Mooring line length will be selected based on the trend of decreasing tension, focusing on the 765, 770 and 775 meters, where a significant tension reduction was observed.
  • Mooring line diameter will be categorized into thin, medium, and thick specifically 137 mm, 152 mm, and 180 mm to comprehensively cover the design space.
  • Mooring line angle will be selected as 15°, 20°, and 30°, based on the Fitness-integrated evaluation discussed earlier.
Environmental conditions will continue to be evaluated through a full environmental sensitivity analysis (Incident angle from 0 to 180°) to support a comprehensive assessment as shown in Table 6, Table 7 and Table 8.
After combining various mooring line diameters, angles between mooring lines, and line lengths, the results indicate that mooring line length has the greatest influence on the system’s overall performance. Configurations with a line length of L765 generally exhibited higher Fitness values, suggesting less favorable performance compared to other configurations.
The results also show that if the line is too short (e.g., 760 m), increasing the diameter can lead to a substantial rise in tension, resulting in a worse Fitness score than smaller-diameter configurations. As a result, tension limitations are no longer critical when the line length is properly proportioned.
Moreover, increasing the mooring line diameter further reduces platform motions, leading to better overall Fitness performance. Therefore, although the D152 was initially favored for cost-effectiveness, the D180 offers a comprehensively superior design in terms of structural reliability and system stability.
Among all the evaluated configurations, the D180A15L770 configuration demonstrates the best overall performance and is selected as the optimal six-line mooring system configuration for further analysis and design validation.

5.4. ANOVA Analysis

In Section 5.3, the optimal configuration for the six-line mooring system was identified, and the overall design trends were analyzed. Although the system’s performance has already been objectively evaluated using the quantitative Fitness assessment, it is important to note that, as demonstrated in Section 5.2, the three-line mooring system also meets the relevant regulatory requirements under the same evaluation criteria, despite showing a lower Fitness performance compared to the six-line configuration.
This observation suggests that the current six-line system may include overdesign redundancies that could be further optimized or simplified without compromising regulatory compliance or essential performance requirements.
To further clarify how different parameter combinations such as mooring line length, diameter, and angle between mooring lines influence Fitness performance within the six-line mooring system configuration, this section applies the ANOVA method. The objective is to quantify the influence of each parameter, verify its impact on system performance, and identify a mooring system configuration that achieves the best balance between performance and practicality. This analysis provides a solid foundation for the initial design and helps define key optimization directions for future mooring system development as shown in Table 9.
Based on the results of the ANOVA analysis, it can be concluded that a larger sum of squares (sum_sq) value indicates a greater influence of the corresponding parameter on the variation in the Fitness value of the mooring system. Among the single-parameter effects, mooring line length is identified as the most dominant factor, followed by the angle between mooring lines, with mooring line diameter having the least impact. Importantly, the influence of line length is found to be significantly greater than that of the other two parameters, confirming its critical role in mooring system performance.
In the two-parameter interaction analysis, the results further confirm that combinations involving mooring line length exhibit significantly higher sum_sq values compared to interactions involving only diameter and angle. This finding reinforces the conclusion that mooring line length plays a dominant role in driving system performance variations, making it the most critical parameter to prioritize in mooring system design and optimization.
Furthermore, according to the P-value criteria referenced from (Cowles & Davis, 1982), when the P-value is less than 0.05, the effect is considered statistically significant, allowing the rejection of the null hypothesis that the observed effect is due to random chance. The results show that both mooring line angle and line length have statistically significant effects on Fitness performance, whether considered individually or through their interaction.
Therefore, based on the ANOVA analysis, this study further conducted main effect and interaction effect analyses to correct for biases introduced by other factors, while also accounting for interaction effects and addressing design imbalance through result normalization. The objective is to identify the Global Stable Optimal Configuration, representing the overall best-performing trend across various parameter combinations. This configuration will serve as the foundation for subsequent design refinements, with the goal of further reducing redundancy in the six-line mooring system as shown in Figure 15 and Figure 16.
The purpose of the main effects plots is to examine the average influence of each individual parameter such as mooring line diameter, angle, and length on the Fitness value.
From the diameter main effect plot, it is evident that diameter variations have a significant impact on the Fitness value, with D152 identified as the optimal design choice. The angle main effect plot shows a clear upward slope from A15 to A30, indicating a strong main effect and suggesting that angle variations have a considerable influence on overall system performance.
Meanwhile, the length main effect plot identifies L770 a medium line length as the most suitable design point, balancing system stability and tension performance.
The purpose of the interaction plot is to explore whether two parameters interact in their influence on the Fitness value. In the diameter–angle interaction plot, the A30 trend line shows a significant increase under D180, indicating that the impact of angle varies depending on diameter. In the diameter–length interaction plot, the L765 trend line rises notably, while the L770 trend line remains relatively flat or shows a slight decrease, suggesting that the effect of diameter is not consistent across different line lengths. This finding reinforces the earlier observation in the three-line mooring system, confirming that diameter and length exhibit strong interaction effects and must be carefully balanced in the design process.
Lastly, in the angle–length interaction plot, the L765 trend line shows a sharp increase, indicating that shorter line lengths are more sensitive to angle variations. Based on these results, a slightly longer line length is recommended to enhance system robustness and reduce sensitivity to angle changes.
Based on the above analysis and the observed trends in the main and interaction plots, D152A15L770 is identified as the Global Stable Optimal Configuration. However, as noted in Section5.4, the configuration with the lowest single-point Fitness value among all parameter combinations is D180A15L770, representing the single-point optimal configuration.
This distinction highlights an important insight from the main effects analysis: while D180 achieves the best Fitness performance under specific conditions (e.g., A15 and L770), it performs poorly under other conditions (such as A20 or L765). This suggests that D180-based designs are more sensitive and less stable when subjected to broader parameter variations.
In contrast, D152 demonstrates a lower average Fitness across all parameter combinations, indicating more consistent and reliable performance. This makes D152A15L770 the preferred choice for establishing a robust starting point for further tuning and optimization.
Therefore, considering both design reliability and tolerance to environmental variability, this study recommends D152A15L770 as the initial design configuration. This selection aims to achieve a balanced outcome between system performance and operational stability, providing a robust foundation for subsequent design refinement and optimization.

5.5. Asymmetric Mooring Design

Building on the ANOVA analysis presented in Section 5.4, this study concludes that mooring line length is the key design parameter for catenary mooring systems in shallow-water applications. Furthermore, the main effects and interaction effects plots have identified an optimal balanced configuration that can serve as a foundation for further design development.
By reinforcing the mooring lines on the windward side, corresponding to the predominant environmental directions at the target site, and reducing the number of mooring lines on the leeward side, as proposed in previous studies such as (Yu et al., 2024) and (Mulyadi et al., 2024), this approach seeks to eliminate unnecessary design redundancy and further reduce mooring system costs, while maintaining system stability and operational performance.
Considering Taiwan Strait as the target deployment area, the prevailing environmental conditions from October to the following March are dominated by the northeast monsoon, which represents the most severe normal operating conditions. Under these conditions, abundant wind energy is available to drive wind turbine operation, making this period a key reference scenario for establishing the primary design basis of the mooring system.
Furthermore, typhoons are frequent in Taiwan. According to statistical data from 1911 to 2024 (Central Meteorological Administration, 2025), typhoons are categorized into nine and seven types based on their track classifications, with approximately 14% passing directly through the Taiwan Strait.
To ensure a comprehensive assessment of the structural strength and safety of the asymmetric mooring design, the analysis will continue to be conducted under co-directional wind–wave–current conditions. A full environmental direction sensitivity analysis will be carried out, covering incident angles from 0° to 180°, based on the geometric symmetry of the platform. This approach ensures robust design validation and supports the identification of optimal configuration using the Fitness indicator as the key evaluation metric.
Therefore, based on the environmental characteristics of the deployment location under normal operating conditions, this study proposes a 2-2-1 asymmetric mooring system, hereafter referred to as the Asym system. In this configuration, the number of mooring lines is increased on the windward and wave-facing sides to enhance system resilience under the northeast monsoon conditions.
Both the windward and leeward mooring lines adopt the mooring line length previously identified as providing the best Fitness performance, serving as the initial design. This approach ensures stable system behavior not only during normal operating conditions but also during typhoon events approaching from the south. It helps to prevent excessive tension or displacement in any individual mooring line, thereby reducing the risk of unexpected failures and supporting reliable long-term performance, as shown in Figure 17.
After establishing the initial Asym mooring system design, this study will proceed with further optimization to identify the best-performing asymmetric configuration. Building on the ANOVA analysis results, which highlighted mooring line length as the key parameter influencing mooring strength performance, this phase focuses on evaluating the effects of varying mooring line lengths. The objective is to refine the asymmetric layout and achieve improved system performance under site-specific environmental conditions.
Three design categories are defined based on different length arrangements:
  • Type A: Equal line lengths on both the wave-facing and back-wave-facing sides
  • Type B: Longer wave-facing lines and shorter back-wave-facing lines
  • Type C: Shorter wave-facing lines and longer back-wave-facing lines
The range of mooring line lengths will follow the six-line mooring system design scope, i.e., from 765 to 780 meters. Each test condition will be named using the format: Asym (Asymmetric mooring system) - Wave-facing line length (L) - Back-wave-facing line length (L), e.g., Asym-L770-L770 as shown in Table 10.
Based on the evaluation of various mooring line length combinations across Types A, B, and C, it can be concluded that moderate adjustments to line length can further optimize overall system performance compared to uniform line length configurations. Among the three design strategies, the Type B asymmetric mooring system offers the greatest safety redundancy by balancing tension distribution and platform motion control.
Of all the configurations evaluated, Asym-L775-L770 achieved the best overall Fitness performance and is therefore identified as the optimal configuration for the asymmetric mooring system.
To further compare the performance of this optimal asymmetric configuration with the three-line and six-line mooring systems, the mooring line diameter in the Asym-L775-L770 configuration will be increased to D180, aligning with the benchmark diameter used in the previous evaluations. This adjustment aims to address tension-related concerns and validate whether the Fitness performance of this configuration better satisfies the design requirements when compared to the other mooring system alternatives, as shown in Table 11 and Table 12.
The design redundancy of this benchmark-adjusted configuration performs as expected, with its Fitness value falling close to that of the three-line mooring system. However, whether performance discrepancies may arise under other design scenarios remains uncertain and requires further evaluation.
To address this, the subsequent analysis will compare the optimal configurations of the three-line, six-line, and asymmetric mooring systems under different design conditions, including normal operating conditions and accidental line failure scenarios, to provide a more comprehensive performance assessment.

5.6. Regular Wave Test

The RAO is a commonly used dynamic response indicator for ships and offshore platforms. It characterizes the response behavior of a structure when subjected to external wave forces at different wave frequencies. The RAO quantifies the sensitivity of the platform to wave excitation across a range of frequencies, providing critical insights for marine structure design and dynamic performance analysis. Here, Z_a represents the motion amplitude at the center of gravity, and δ_a represents the amplitude of the incident wave, as defined by the following equation:
R A O = Z a δ a
In this section, RAO analysis is conducted for different mooring system configurations. The analysis uses regular waves as the external loading condition, covering a wave period range from 2 seconds to 50 seconds, with simulations performed at 2-second intervals, resulting in a total of 25 wave period cases. In each simulation scenario, the wave height is set to 2 meters with a fixed incident angle of 0 degrees, aiming to assess whether different mooring configurations cause the platform’s motion response to deviate from its original natural periods.
This analysis focuses primarily on the Heave and Pitch degrees of freedom, which are critical to power generation efficiency and generator safety. The platform’s motion characteristics are recorded across a full range of wave periods, providing essential data for mooring system design and dynamic performance assessment, as shown in Figure 18.
The RAO analysis results indicate that the heave motion response is generally not significantly influenced by the mooring system, although variations in the number of mooring lines do provide different levels of vertical motion restraint on the platform.
In contrast, the pitch motion response shows notable variations among the evaluated configurations. Since the restoring forces provided by the mooring system play a critical role in controlling platform pitch motions, different mooring layouts exhibit varying degrees of influence on pitch response behavior.
Additionally, the peak pitch response is observed to occur at shorter wave periods, with the peak location shifting depending on the mooring configuration. Notably, the symmetric three-line and six-line mooring systems provide better pitch restraint, reflected in lower peak response values, compared to the five-line asymmetric mooring system. Their balanced force characteristics also make them less likely to shift the platform’s natural period, contributing to greater dynamic stability.

5.7. Normal Sea State (SLS & FLS)

Based on the normal environmental conditions summarized in Section 3.2, it was observed that during the northeast monsoon season, the wind and wave directions are nearly co-directional, while the current flows from the opposite (leeward) direction. To better reflect real-world operational conditions, the environmental condition analysis in this chapter will adopt this specific wind–wave–current directional setup as the basis for performance evaluation as shown in Figure 19.

5.7.1. SLS Design Scenario

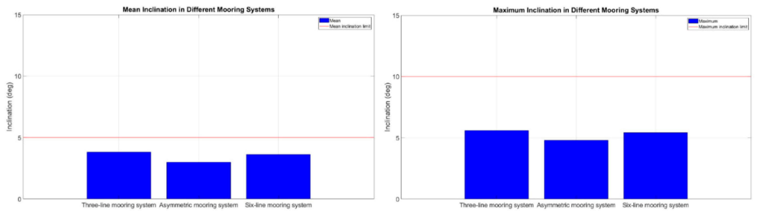
For the SLS design assessment, the three-line, six-line, and asymmetric mooring system configurations will be evaluated using the deployment layout illustrated in Figure 20. The analysis will be conducted based on the normal environmental conditions defined in Section 3.2. Finally, the platform inclination response will be examined and verified to ensure compliance with operational safety and performance requirements, as shown in Figure 20 and Figure 21.
Based on the design evaluation under normal environmental conditions, all three mooring configurations three-line, six-line, and asymmetric are confirmed to meet international regulatory standards. Notably, the asymmetric mooring system demonstrates superior performance in terms of both mean and maximum platform inclination when compared to the traditional three-line and six-line symmetric systems.
The analysis indicates that this enhanced performance is attributed to the four mooring lines on the windward side of the asymmetric system, which matches the restraint capacity of the six-line symmetric system in that direction, providing sufficient resistance against environmental forces. At the same time, the reduced number of mooring lines on the leeward side, compared to the six-line configuration, helps to minimize unnecessary mooring force, improving system efficiency.
As a result, the asymmetric mooring system maintains high strength on the windward side to counteract wind-induced platform motions, while the reduction of leeward mooring resistance enhances overall system performance, making it more efficient than the traditional six-line mooring system.

5.7.2. FLS Design Scenario

To assess the impact of different mooring systems on mooring line fatigue under normal environmental conditions, this study conducted numerical simulations with varying wind speeds, which represent the primary driver of fatigue. Wave and current conditions were kept constant, based on the normal scenario defined earlier. Fatigue damage is expressed as fatigue per unit hour, allowing for direct comparison of fatigue accumulation across different mooring configurations and wind speed conditions.
The analysis focuses on the maximum cumulative fatigue observed on each side of the mooring system. Based on the symmetry of the mooring layouts, a representative line from each side is selected for evaluation for example, Line1-2, Line2-2, and Line3-2 in the six-line mooring system. This approach enables the efficient identification of the highest fatigue accumulation zones and provides a comprehensive understanding of the overall fatigue response trends under varying wind speeds and different mooring configurations as shown in Table 13.
The asymmetric mooring system shows the highest average fatigue damage across all mooring lines. Due to the imbalanced force distribution resulting from the asymmetric line arrangement, the single mooring line on one side (Asym 1-1) bears a disproportionately higher load. This line records the highest fatigue damage among all configurations, identifying it as a critical design vulnerability that requires careful attention in the asymmetric mooring system. Nevertheless, aside from this weaker-side segment, the overall fatigue performance of the asymmetric mooring system remains comparable to that of the six-line mooring system, demonstrating that the proposed layout maintains acceptable structural reliability while reducing material usage.

5.8. ALS Design Scenario

For the evaluation of accidental scenarios, this study references the failure considerations proposed by (J. Huang et al., 2024), which highlights the risk of unexpected mooring line failure. Two high-probability scenarios are considered: (a) Accidental line breakage during normal operation, caused by fatigue damage or external impacts such as vessel collisions. (b) Mooring failure under extreme environmental conditions, when the system lacks sufficient safety redundancy.
This section will further evaluate the mooring system’s performance based on relevant industry standards, with a focus on windward-side line failure, which represents the primary load-bearing direction. The objective is to verify whether the system can maintain sufficient structural integrity in the event of a line break, thereby preventing cascading failures, excessive platform offset, and potential collisions with navigation routes or other secondary hazards, as shown in Figure 22.

5.8.1. Normal Operation Conditions

The design scenario under normal environmental conditions assumes that the wind turbine remains operational when an unexpected mooring line failure occurs, either due to external impacts or long-term fatigue damage. The primary objective of this evaluation is to determine whether the remaining mooring system can retain sufficient strength to resist the wind thrust generated by the turbine and the existing environmental loads prior to turbine shutdown. Successfully maintaining this balance is essential to prevent cascading mooring failures and excessive platform drift, which could compromise structural safety and operational continuity, as shown in Figure 23.
Under the normal accidental line failure conditions, it is assumed that after environmental forces have stabilized, a mooring line failure occurs at 400 seconds. The results indicate that when a line fails in the three-line mooring system, the mooring restraint capacity is effectively lost, resulting in minimal remaining tension and the largest platform offset an undesirable outcome from a safety and operational perspective.
As a result, the ALS analysis focuses on comparing the asymmetric mooring system with the six-line mooring system. While the surge motion results show only minimal differences between the two configurations, a closer examination of the overall platform offset reveals that the six-line mooring system provides better restraining performance, maintaining a post-failure equilibrium position that is closer to the original operating location.
Upon further inspection, it was found that when line failure occurs in the asymmetric mooring system, the remaining configuration becomes 1-2-1, leaving one mooring line on both the failed side and the leeward side, while the opposite side retains two mooring lines. This imbalance in mooring line distribution causes the platform to shift further toward the upper right, resulting in slightly reduced restraining performance compared to the six-line mooring system, which maintains a more balanced post-failure configuration.

5.8.2. Extreme Environmental Conditions

According to the extreme conditions defined by DLC 7.1, the accidental mooring line failure scenario under turbine shutdown conditions will adopt the 1-year return period as the basis for environmental loading. The inflow directions will follow those defined for normal operating conditions, with co-directional wind and waves, and the current flowing in the opposite direction.
However, compared to normal operating conditions, the wind, wave, and current intensities in this scenario are significantly more severe. The objective of this design assessment is to evaluate whether the mooring system retains sufficient structural capacity to withstand these extreme and unexpected loads, ensuring the integrity and safety of the platform even under failure conditions, as shown in Figure 24.
Under the extreme shutdown mooring line failure scenario, it was observed that both the maximum mooring tension and platform offset were lower than those recorded under normal operating conditions (with the turbine running). This outcome is likely attributed to the coupled effect of environmental loads and rotor thrust during operation, which imposes greater stress on the damaged mooring system compared to shutdown conditions.
In this scenario, the six-line mooring system once again demonstrated the best performance among the three configurations, providing superior platform restraint and tension control following mooring line failure. The asymmetric mooring system followed, showing acceptable but slightly reduced performance in comparison.

5.9. Cost Analysis and Comprehensive Comparison

In the cost analysis, the mooring system cost estimation is based on the installed capacity of BlueFloat’s 1 GW floating wind farm project in the Taiwan Strait (EIA for BlueFloat’s 1 GW Taiwanese Floating Offshore Wind Project Gets Green Light | Offshore Wind, 2023). For estimating mooring line costs, this study adopts the cost calculation methodology for R4-grade mooring lines as outlined in (Corewind D2.1 Review of the State of the Art of Mooring and Anchoring Designs 2, 2020) as shown in Table 14. The formula is as follows:
Based on the cost calculations for the evaluated mooring configurations, using the three-line mooring system as the baseline representing the most cost-effective but highest-risk design it was found that the asymmetric mooring system, while offering slightly lower overall stability compared to the six-line system, can achieve a cost reduction of approximately 33%, significantly lowering overall project costs.
This study conducted a comprehensive evaluation of all three mooring configurations, starting from the initial optimized design under ULS conditions, through the normal operational scenarios of SLS and FLS, and including the accidental line failure assessment under ALS conditions. The evaluation concluded with a cost-based ranking applied to a 1 GW floating wind farm scenario.
Based on the ranking results, the proposed asymmetric mooring system demonstrates a well-balanced performance between safety and installation cost efficiency across various design conditions. This system may serve as a valuable reference for future mooring system design strategies, particularly in cost-sensitive floating wind developments as shown in Table 15.

6. Conclusions and Future Works

This study investigates the Taiwan-developed 15 MW DeltaFloat floating wind turbine platform and its mooring system through numerical simulations. The mooring system was optimized and evaluated using environmental and parameter sensitivity analyses, with system and platform responses compared via a Fitness indicator and ANOVA to ensure objective, robust assessment.
The result shows that pure-chain catenary systems in Taiwan’s shallow-water regions, mooring-line length is identified as the most critical design parameter, followed by line angle and diameter. Simply increasing diameter to satisfy international standards can raise MBL. However, it is a high-cost strategy rather than an optimal, performance-driven design will be constituted. Thus, a combined approach that balancing diameter selection with line-length optimization can improve platform stability while reducing overall construction costs.
Building on these results, an asymmetric 2-2-1 configuration is proposed to reinforce the windward side while reducing leeward redundancy; under normal operating conditions, it shows better performance than traditional symmetric systems. Regular-wave RAO analysis indicates that increasing symmetrically arranged lines effectively limits platform motions and preserves natural periods, whereas asymmetric layouts may shift natural periods due to unbalanced forces, raising potential resonance risks with dominant wave frequencies. But under irregular-wave FLS scenarios, the asymmetric side with fewer lines experiences greater fatigue damage because of mechanically unbalanced load distribution, a consideration that warrants careful attention in future extended designs to ensure long-term structural reliability.
As for future work, this study proposes the following recommendations for improvement and future research:
  • Since the software used in this analysis is based on potential flow theory, its ability to capture viscous effects and nonlinear fluid phenomena is limited, even with damping compensation applied. It is recommended that future studies utilize Computational Fluid Dynamics (CFD) tools or conduct experimental validations to verify and refine the results.
  • Future research is encouraged to expand the design scope by including hybrid mooring configurations and integrating machine learning techniques such as surrogate modeling and optimization algorithms to broaden the design space and address more diverse design considerations.
  • In the final mooring system comparison, this study evaluates configurations based on different design scenarios and cost rankings. Future research is recommended to integrate data from actual project implementations or construction reports, and to apply varied design weighting factors to better reflect practical considerations in real-world offshore engineering assessments.

Author Contributions

Ray-Yeng Yang: Conceptualization, Methodology, Software, Validation, Investigation, Resources, Writing-review & editing, Visualization, Supervision, Project administration, Funding acquisition. Shun-Wen Cheng: Conceptualization, Methodology, Software, Validation, Investigation, Writing-review & editing, Visualization. Nai-Chi Chen: Conceptualization, Validation, Investigation, Writing-review & editing, Visualization. Cheng-Hsien Chung: Conceptualization, Methodology, Software, Investigation.

Funding

This research was funded by the National Science and Technology Council, Taiwan, grant number NSTC 112-2221-E-006-053-MY3.

Acknowledgments

The authors are grateful for the support of the National Science and Technology Council in Taiwan, under grant number NSTC 112-2221-E-006-053-MY3.

Conflicts of Interest

The authors declare that they have no known competing financial interests or personal relationships that could have appeared to influence the work reported in this paper.

References

  1. Aqwa Theory Manual. (2024).
  2. Castillo, F., Mechinaud INNOSEA, L., Youssef Mahfouz USTUTT, M., Willeke USTUTT, L., Bredmose DTU, H., Borisade RAMBOLL, F., Trubat Casal UPC, P., & Molins Borrel, C. (2023). Corewind D2.4 design practices and guidelines for mooring, anchoring system design.
  3. Central Meteorological Administration, M. of T. and C. (2025). https://www.cwa.gov.tw/V8/C/K/Encyclopedia/typhoon/typhoon_list02.html.
  4. Chen, N. (2024). Nonlinear Stiffness Modeling for Hybrid Mooring Systems of Floating Offshore Wind Turbine.
  5. Chung, C.-H. (2024). Floating wind power generation marine engineering promotion and system technology development project. https://www.grb.gov.tw/search/planDetail?id=16366739.
  6. Chung, C.-H.; Zhou Xian-Guang, Huang Zheng-Zhang, & Wu Yan-Wei. (2023). Development of a large typhoon-resistant semi-submersible offshore wind turbine platform.
  7. Climate Data Store. (2025). Retrieved February 19, 2025, from https://cds.climate.copernicus.eu/datasets/reanalysis-era5-singlelevels.
  8. Corewind D2.1 Review of the state of the art of mooring and anchoring designs 2. (2020).
  9. Cowles, M.; Davis, C. On the origins of the.05 level of statistical significance. American Psychologist 1982, 37, 553–558. [Google Scholar] [CrossRef]
  10. DNV-OS-E301. (2021). OFFSHORE STANDARDS Position mooring.
  11. DNV-OS-E302. (2022). OFFSHORE STANDARDS Offshore mooring chain.
  12. DNV-RP-0286. (2019). RECOMMENDED PRACTICE Coupled analysis of floating wind turbines.
  13. EIA for BlueFloat’s 1 GW Taiwanese Floating Offshore Wind Project Gets Green Light | Offshore Wind. (2025). Retrieved May 6, 2025, from https://www.offshorewind.biz/2023/10/09/eia-for-bluefloats-1-gw-taiwanese-floating-offshore-wind-project-gets-green-light/.
  14. Fisher, R.A. (1992). Statistical Methods for Research Workers. 66–70. [CrossRef]
  15. Formosa, W.; Sant, T. Modelling the loads and motions of a floating offshore wind turbine with asymmetric moorings. Journal of Physics: Conference Series 2022, 2362. [Google Scholar] [CrossRef]
  16. Gaertner, E.; Rinker, J.; Sethuraman, L.; Zahle, F.; Anderson, B.; Barter, G.; Abbas, N.; Meng, F.; Bortolotti, P.; Skrzypinski, W.; Scott, G.; Feil, R.; Bredmose, H.; Dykes, K.; Shields, M.; Allen, C.; Viselli, A. (2020). Definition of the IEA Wind 15-Megawatt Offshore Reference Wind Turbine Technical Report. www.nrel.gov/publications.
  17. GWEC. (2024). GLOBAL WIND REPORT 2024. www.gwec.net.
  18. Huang, W.H.; Yang, R.Y. Water depth variation influence on the mooring line design for fowt within shallow water region. Journal of Marine Science and Engineering 2021, 9, 409. [Google Scholar] [CrossRef]
  19. Hywind Kincardine Windfloat Atlantic Fukushima Forward. (2023). [CrossRef]
  20. Lu, S.-D.; Ho, W.-C.; Lu, W.-H.; Hu, C.-K.; Chen, M.-L.; Lien, Y.-S. (2015). A research on the potential energy of offshore wind power and preferable offshore blocks in Taiwan (Vol. 12).
  21. McCoy, A.; Musial, W.; Hammond, R.; Mulas Hernando, D.; Duffy, P.; Beiter, P.; Pérez, P.; Baranowski, R.; Reber, G.; Spitsen, P. (2024). Offshore Wind Market Report: 2024 Edition. https://www.nrel.gov/docs/fy24osti/90525.pdf.
  22. McMillan, A.; McDonald, A.; Pillai, A.C.; Yuan, Z.; Davey, T. (2024, June 9). Estimating the Most Likely Extreme Nacelle Acceleration of a Floating Offshore Wind Turbine From Physical Model Tank Testing. [CrossRef]
  23. Mooring Systems for Floating Offshore Wind: Integrity Management Concepts, Risks and Mitigation. (2023).
  24. Mulyadi, Y.; Purnawanti, Y.N.; Armono, H.D.; Mahdyansyah, M.H.; Syarifudin, M.R. (2024). Integrity and Safety Factors of Asymmetric Mooring Line Arrangement on Ocean Farm ITS. In International Journal of Marine Engineering Innovation and Research (Vol. 9, Issue 3).
  25. Orcina. (2024). OrcaFlex Manual. www.orcina.com.
  26. Rentschler, M.U.T.; Adam, F.; Chainho, P. Design optimization of dynamic inter-array cable systems for floating offshore wind turbines. Renewable and Sustainable Energy Reviews 2019, 111, 622–635. [Google Scholar] [CrossRef]
  27. Su. (2024). Design and Analysis of Dynamic Cable Configurations for 15MW Floating Offshore Wind Turbines.
  28. Xie, S.; Kan, Y.; Li, Y.; Li, Y.; Jiang, S.; Song, M. Responses analysis and structural optimization of a semisubmersible platform based on the Taguchi experiment method. Ocean Engineering 2024, 306, 118074. [Google Scholar] [CrossRef]
  29. Xu, K.; Larsen, K.; Shao, Y.; Zhang, M.; Gao, Z.; Moan, T. Design and comparative analysis of alternative mooring systems for floating wind turbines in shallow water with emphasis on ultimate limit state design. Ocean Engineering 2021, 219, 108377. [Google Scholar] [CrossRef]
  30. Yu, Y.; Zhao, M.; Li, Z.; Zhang, B.; Pang, H.; Xu, L. Optimal design of asymmetrically arranged moorings in a floating production system based on improved particle swarm optimization and RBF surrogate model. Marine Structures 2024, 94. [Google Scholar] [CrossRef]
  31. Yue, Y.; Jin, X.; Zhou, P.; Wu, A. (2023). Layout Optimization of Redundant Mooring for Floating Offshore Wind Turbines. https://ssrn.com/abstract=4649113.
Figure 1. Wind power installation in the EU (GWEC, 2024).
Figure 1. Wind power installation in the EU (GWEC, 2024).
Preprints 183942 g001
Figure 2. Cost of offshore and floating wind turbine with water depth (Hywind Kincardine Windfloat Atlantic Fukushima Forward, 2023).
Figure 2. Cost of offshore and floating wind turbine with water depth (Hywind Kincardine Windfloat Atlantic Fukushima Forward, 2023).
Preprints 183942 g002
Figure 3. Design spiral of mooring system.
Figure 3. Design spiral of mooring system.
Preprints 183942 g003
Figure 4. Power and rotor thrust curves of IEA-15MW wind turbine.
Figure 4. Power and rotor thrust curves of IEA-15MW wind turbine.
Preprints 183942 g004
Figure 5. Positions of DeltaFloat components.
Figure 5. Positions of DeltaFloat components.
Preprints 183942 g005
Figure 6. Diagram of ERA-5 node and Hsinchu Buoy (Su, 2024).
Figure 6. Diagram of ERA-5 node and Hsinchu Buoy (Su, 2024).
Preprints 183942 g006
Figure 7. Flow chart of methodology in this study.
Figure 7. Flow chart of methodology in this study.
Preprints 183942 g007
Figure 8. Power Spectral Density result for Heave and Pitch (19.0 & 25.7 sec).
Figure 8. Power Spectral Density result for Heave and Pitch (19.0 & 25.7 sec).
Preprints 183942 g008
Figure 9. Top view of the three-line mooring system configuration.
Figure 9. Top view of the three-line mooring system configuration.
Preprints 183942 g009
Figure 10. Fitness performance comparison of mooring parameters in three-line system.
Figure 10. Fitness performance comparison of mooring parameters in three-line system.
Preprints 183942 g010
Figure 11. Interaction effects between different mooring line lengths and diameters.
Figure 11. Interaction effects between different mooring line lengths and diameters.
Preprints 183942 g011
Figure 12. Compare with L767.5 and L770 Fitness values.
Figure 12. Compare with L767.5 and L770 Fitness values.
Preprints 183942 g012
Figure 13. Top view of the six-line mooring system configuration.
Figure 13. Top view of the six-line mooring system configuration.
Preprints 183942 g013
Figure 14. Fitness performance comparison of mooring parameters in six-line system.
Figure 14. Fitness performance comparison of mooring parameters in six-line system.
Preprints 183942 g014
Figure 15. Main effects plot of mooring parameters.
Figure 15. Main effects plot of mooring parameters.
Preprints 183942 g015
Figure 16. Interaction effects plot of mooring parameters.
Figure 16. Interaction effects plot of mooring parameters.
Preprints 183942 g016
Figure 17. Top View of asymmetric mooring system.
Figure 17. Top View of asymmetric mooring system.
Preprints 183942 g017
Figure 18. Heave and Pitch RAO in different mooring configurations.
Figure 18. Heave and Pitch RAO in different mooring configurations.
Preprints 183942 g018
Figure 19. Normal environmental layout diagram: the left Fig illustrates the actual environmental direction, while the right Fig shows the simulation setup configuration.
Figure 19. Normal environmental layout diagram: the left Fig illustrates the actual environmental direction, while the right Fig shows the simulation setup configuration.
Preprints 183942 g019
Figure 20. Time series of inclination responses under normal environmental conditions.
Figure 20. Time series of inclination responses under normal environmental conditions.
Preprints 183942 g020
Figure 21. Max and mean inclination statistics for different mooring configurations.
Figure 21. Max and mean inclination statistics for different mooring configurations.
Preprints 183942 g021
Figure 22. Top view of the ALS mooring line failure scenario design.
Figure 22. Top view of the ALS mooring line failure scenario design.
Preprints 183942 g022
Figure 23. Maximum offset and tension value under normal ALS design scenarios.
Figure 23. Maximum offset and tension value under normal ALS design scenarios.
Preprints 183942 g023
Figure 24. Maximum offset and tension value under extreme ALS design scenarios.
Figure 24. Maximum offset and tension value under extreme ALS design scenarios.
Preprints 183942 g024
Table 1. IEA-15MW wind turbine parameter in OrcaFlex.
Table 1. IEA-15MW wind turbine parameter in OrcaFlex.
Parameter (Unit) Value
Hub height (m) 150
Blade mass (ton) 65.7
RNA mass (ton) 911
Tower mass (ton) 1,263
Cut-in wind speed (m/s) 3
Rated wind speed (m/s) 10.59
Cut-out wind speed (m/s) 25
Table 2. Platform parameter with different capacity of DeltaFloat.
Table 2. Platform parameter with different capacity of DeltaFloat.
Parameter (Unit) Value
Equipped wind turbine (MW) 10 15
Displacement (ton) 19,400 21,587
Column diameter (m) 12.5 16.5
Pontoon height (m) 7 4
Draft (m) 20 20
Freeboard (m) 15 15
Hull steel weight (ton) 3,800 4,231
Table 3. Key parameters of mooring system.
Table 3. Key parameters of mooring system.
Parameters (Unit) Value
Mooring material Studless Chain
Mooring grade R4
Number of moorings 6
Anchor radius (m) 800
Initial mooring length (m) 770
Nominal diameter (mm) 137 147 152 170 180
Mass per unit length (te/m) 0.37 0.43 0.46 0.58 0.65
Minimum breaking loads (kN) 16,990 19,090 20,160 24,070 26,280
Table 4. Summary of different return periods for environmental conditions.
Table 4. Summary of different return periods for environmental conditions.
Parameters Unit Value
Water depth m 70
Wave spectrum - JONSWAP
Wind profile - ETM
Peak Enhancement Factor (γ) - 2.08
Significant Wave Height ( H s ) m 11.8(ULS) / 4.1(ALS)
Significant Wave Period ( T s ) s 13.8(ULS) / 8.2(ALS)
Current speed ( u c 0 ) m/s 2.12(ULS) / 1.39(ALS)
Wind speed (at hub height) m/s 57(ULS) / 38.6(ALS)
Table 5. Summary of Normal Conditions.
Table 5. Summary of Normal Conditions.
Parameters (Unit) Value
Wave direction (°) 30
Significant wave height (m) 2.12
Peak wave period (s) 6.78
Current direction (°) 225
Current speed (m/s) 0.3
Wind profile NTM
Wind direction (°) 30
Wind speed (m/s) 10 /11(SLS) /12 /13 /14
Table 6. Results of each configuration with a diameter of 137 mm.
Table 6. Results of each configuration with a diameter of 137 mm.
Diameter(mm) Angle(°) Length(m) Tension(kN) Offset(m) Inclination(°) Fitness
D137 A15 L765 1.22 0.39 0.37 1.98
D137 A15 L770 0.65 0.5 0.38 1.53
D137 A15 L775 0.57 0.7 0.47 1.74
D137 A20 L765 1.30 0.4 0.38 2.08
D137 A20 L770 0.68 0.5 0.37 1.55
D137 A20 L775 0.59 0.66 0.46 1.71
D137 A30 L765 2.04 0.56 0.53 3.13
D137 A30 L770 0.84 0.4 0.36 1.60
D137 A30 L775 0.61 0.62 0.42 1.65
Table 7. Results of each configuration with a diameter of 152 mm.
Table 7. Results of each configuration with a diameter of 152 mm.
Diameter(mm) Angle(°) Length(m) Tension(kN) Offset(m) Inclination(°) Fitness
D152 A15 L765 1.23 0.44 0.38 2.05
D152 A15 L770 0.60 0.47 0.36 1.43
D152 A15 L775 0.49 0.65 0.44 1.58
D152 A20 L765 1.33 0.46 0.39 2.18
D152 A20 L770 0.63 0.43 0.36 1.42
D152 A20 L775 0.51 0.66 0.43 1.60
D152 A30 L765 1.72 0.56 0.53 2.81
D152 A30 L770 0.71 0.4 0.36 1.47
D152 A30 L775 0.54 0.59 0.4 1.53
Table 8. Results of each configuration with a diameter of 180 mm.
Table 8. Results of each configuration with a diameter of 180 mm.
Diameter(mm) Angle(°) Length(m) Tension(kN) Offset(m) Inclination(°) Fitness
D180 A15 L765 1.33 0.63 0.53 2.49
D180 A15 L770 0.56 0.41 0.28 1.25
D180 A15 L775 0.41 0.64 0.4 1.45
D180 A20 L765 1.5 0.67 0.69 2.86
D180 A20 L770 0.58 0.39 0.34 1.31
D180 A20 L775 0.42 0.58 0.39 1.39
D180 A30 L765 2.08 0.71 1.2 3.99
D180 A30 L770 0.67 0.35 0.34 1.36
D180 A30 L775 0.45 0.5 0.36 1.31
Table 9. ANOVA results for main effects and interaction effects.
Table 9. ANOVA results for main effects and interaction effects.
sum_sq df F P-value
C(Diameter) 0.07 2 0.5 0.63
C(Angle) 0.79 2 5.55 0.003
C(Length) 5.99 2 42.16 5.6 E-05
C(Diameter) : C(Angle) 0.08 4 0.27 0.89
C(Diameter) : C(Length) 0.52 4 1.81 0.22
C(Angle) : C(Length) 2.16 4 7.62 0.008
Residual 0.57 8
Table 10. Classification combinations and test naming of asym mooring system.
Table 10. Classification combinations and test naming of asym mooring system.
Type Wave-facing Line (L) Back-wave-facing Line (L) Naming Format
A 765 765 Asym-L765-L765
A 770 770 Asym-L770-L770
A 775 775 Asym-L775-L775
A 780 780 Asym-L780-L780
B 770 765 Asym-L770-L765
B 775 765 Asym-L775-L765
B 775 770 Asym-L775-L770
B 780 765 Asym-L780-L765
B 780 770 Asym-L780-L770
B 780 775 Asym-L780-L775
C 765 770 Asym-L765-L770
C 765 775 Asym-L765-L775
C 765 780 Asym-L765-L780
C 770 775 Asym-L770-L775
C 770 780 Asym-L770-L780
C 775 780 Asym-L775-L780
Table 11. Comparison of Fitness between D152 and D180 asym mooring configurations.
Table 11. Comparison of Fitness between D152 and D180 asym mooring configurations.
Case name Tension(kN) Offset(m) Inclination(°) Fitness
Asym-L775-L770-D152 0.77 0.64 0.54 1.95
Asym-L775-L770-D180 0.7 0.58 0.55 1.83
Table 12. Comparison of Fitness for different mooring configurations in ULS.
Table 12. Comparison of Fitness for different mooring configurations in ULS.
Mooring configuration Tension(kN) Offset(m) Inclination(°) Fitness
Three-line mooring system 0.86 0.45 0.51 1.82
Six-line mooring system 0.56 0.41 0.28 1.25
Asymmetric mooring system 0.7 0.58 0.55 1.83
Table 13. Maximum fatigue damage per hour on different mooring configurations.
Table 13. Maximum fatigue damage per hour on different mooring configurations.
Three-line mooring system
Line 1 6.28E-07
Line 2 1.61E-06
Line 3 1.64E-06
Asymmetric mooring system
Asym 1-1 1.33E-05
Asym 2-2 2.86E-07
Asym 3-2 2.71E-07
Six-line mooring system
Line 1-2 1.28E-07
Line 2-2 2.78E-07
Line 3-2 2.27E-07
Table 14. Cost estimation for different mooring configurations in a 1GW wind farm.
Table 14. Cost estimation for different mooring configurations in a 1GW wind farm.
Mooring system Total mooring cost (€) Cost of a 1 GW offshore wind farm (€)
Three-line mooring system 3,741,563 250,684,721
Asymmetric mooring system 6,256,250 419,168,750
Six-line mooring system 7,507,500 503,002,500
Table 15. Ranking of the different configurations under different design scenarios.
Table 15. Ranking of the different configurations under different design scenarios.
Mooring system ULS SLS FLS ALS Cost SUM Rank
Three-line 2 3 3 3 1 12 3rd
Asymmetric 3 1 2 2 2 10 2nd
Six-line 1 2 1 1 3 8 1st
Disclaimer/Publisher’s Note: The statements, opinions and data contained in all publications are solely those of the individual author(s) and contributor(s) and not of MDPI and/or the editor(s). MDPI and/or the editor(s) disclaim responsibility for any injury to people or property resulting from any ideas, methods, instructions or products referred to in the content.
Copyright: This open access article is published under a Creative Commons CC BY 4.0 license, which permit the free download, distribution, and reuse, provided that the author and preprint are cited in any reuse.
Prerpints.org logo

Preprints.org is a free preprint server supported by MDPI in Basel, Switzerland.

Subscribe

Disclaimer

Terms of Use

Privacy Policy

Privacy Settings

© 2025 MDPI (Basel, Switzerland) unless otherwise stated